免费文档与电子书下载 (推荐首选)
这类资源通常以PDF格式为主,内容精炼,非常适合快速学习和查阅。
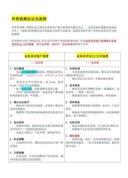
综合性指南与手册
-
来源平台:
(图片来源网络,侵删)- 道客巴巴 (doc88.com):国内最大的文档分享平台,有大量外贸相关的PPT、PDF文档。
- 豆丁网 (docin.com):与道客巴巴类似,也是一个丰富的文档库。
- 百度文库 (wenku.baidu.com):搜索“外贸谈判技巧”、“外贸谈判案例”等关键词,可以找到很多用户上传的资料。
- 知乎、CSDN等社区:一些专业人士会分享自己整理的干货文档。
-
搜索关键词建议:
外贸谈判技巧 pdf国际贸易谈判策略与技巧 教程外贸谈判案例分析外贸业务员谈判手册外贸谈判话术大全
-
下载提示:
- 在这些平台下载可能需要登录、下载券或付费,您可以先注册账号,通常每日有免费下载次数。
- 下载后注意甄别内容质量,优先选择下载量高、评价好的文档。
经典书籍的电子版
很多经典的谈判书籍虽然没有官方免费PDF,但可以在一些电子书资源站找到。
-
推荐书籍:
(图片来源网络,侵删)- 《沃顿商学院最受欢迎的谈判课》:非常经典,系统性强。
- 《优势谈判》:作者罗杰·道森,提供了大量实用的谈判策略和技巧。
- 《谈判力》:哈佛经典,注重原则性谈判。
- 《Getting to Yes》:《谈判力》的原版,被誉为谈判领域的“圣经”。
-
获取途径:
- Z-Library / Library Genesis (LibGen):这两个是全球知名的电子书资源网站,收录了海量的电子书,包括上述经典书籍,您需要使用搜索引擎搜索它们的最新域名。
- 微信读书、京东读书、Kindle中国商店:部分书籍在这些平台有免费或有售的电子版。
专业课程与视频教程
如果您希望系统性地学习,并配合实例,视频课程是更好的选择。
在线课程平台
- Coursera / edX:有来自顶尖大学(如沃顿商学院)的谈判课程,通常有中文字幕,可以免费旁听(获取证书可能需要付费)。
- Udemy:上面有大量由实战专家讲授的外贸谈判课程,经常有折扣,非常超值,搜索 "International Business Negotiation" 或 "Export Import Negotiation"。
- 网易云课堂 / 腾讯课堂 / 淘宝教育:国内平台上有大量针对中国外贸从业者的实战课程,内容更接地气,从询盘到签单的全流程谈判都有涉及。
视频网站
- YouTube / Bilibili (B站):
- 在B站搜索“外贸谈判”、“外贸跟单技巧”、“外贸客户开发”等关键词,可以找到大量由外贸从业者或机构分享的免费视频教程和案例分析。
- 这些视频通常更生动,能看到实际应用场景,非常适合入门和补充学习。
核心外贸谈判技巧总结 (附下载价值)
在寻找下载资源的同时,了解这些核心技巧可以帮助您更好地筛选和吸收资料内容。
准备阶段:谈判成功的基础
- 信息为王:
- 客户背景:公司规模、采购历史、决策链、市场地位。
- 产品市场:目标市场价格、竞争对手、行业标准。
- 我方优势:产能、质量认证、交期、售后服务、独特卖点。
- 设定目标:
- 理想目标:你能争取到的最好条件。
- 可接受目标:双方都能接受的折中方案。
- 底线:无论如何都不能让步的最低限度。
- 制定预案:设想对方可能提出的各种反对意见,并准备好应对策略。
开局阶段:建立积极氛围
- 非正式开场:从天气、时事或对方国家文化等轻松话题入手,建立融洽关系。
- 明确议程:清晰地列出本次谈判要讨论的议题和预计时间,让谈判有序进行。
- 不要过早亮底牌:先倾听,了解对方的核心诉求和关注点。
中盘阶段:博弈与创造价值
- 多听少说,多问少答:通过提问引导对方说出更多信息,了解其真实需求和痛点,使用开放式问题(如“您为什么特别关注这个参数?”)。
- 价值交换,而非价格战:不要只盯着价格,当价格僵持不下时,可以提出其他条件作为交换,
- “如果价格不变,您能否增加订单量?”
- “如果预付款比例提高,我们能否缩短交期?”
- “如果我们免费提供一年的技术支持,价格是否可以再谈?”
- 利用“……”句式:这是一种建设性的提议方式,避免冲突。“如果贵方能将订单量提高到X,那么我们可以在价格上给予Y%的优惠。”
- 适时沉默:在提出一个关键报价或让步后,保持沉默,给对方思考和接受的压力。
收盘阶段:巩固成果
- 总结共识:在谈判结束前,复述双方已经达成一致的要点,确保没有误解。
- 草拟协议:尽快将口头达成的协议整理成书面形式,明确所有条款(价格、数量、质量标准、交期、付款方式、违约责任等)。
- 表达感谢:无论结果如何,都要感谢对方的时间和努力,为未来的合作留下良好印象。
谈判中的“避坑”指南
- 避免情绪化:保持冷静和专业,不要因对方的言辞而冲动。
- 不要轻易接受第一次报价:对方的第一次报价通常留有巨大的议价空间。
- 不要轻易做出单方面让步:每一次让步都要求对方在另一方面做出相应的回报。
- 警惕“最后通牒”:当对方说“这是最后的价格”时,往往是谈判的转折点,可以尝试用其他条件来打破僵局。
- 所有承诺都要落到纸面上:口头承诺在法律上效力有限,最终以合同为准。
总结建议
- 新手入门:建议从 B站 的免费视频和 道客巴巴/豆丁网 的PDF文档开始,快速建立基本概念。
- 系统提升:推荐阅读 《优势谈判》 或 《沃顿商学院最受欢迎的谈判课》,并结合 Udemy 或 国内在线平台 的实战课程进行学习。
- 随时查阅:将下载好的核心技巧文档或电子书保存在电脑或手机里,在谈判前或遇到难题时随时翻阅参考。
希望这份详细的指南能帮助您顺利找到所需资源,并在外贸谈判中取得成功!

