下面我将从实验前、实验中、实验后三个阶段,并结合核心思维原则,为你系统地梳理探究实验的技巧。
核心原则:像科学家一样思考
在动手之前,首先要建立正确的科学思维框架:

- 好奇心与怀疑精神:对日常现象保持好奇,敢于质疑既有结论。
- 逻辑推理:清晰地连接“问题-假设-方案-,每一步都要有理有据。
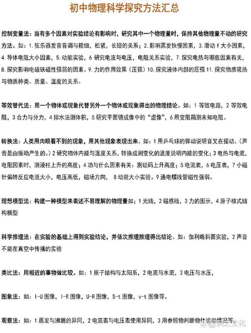
- 控制变量法:这是探究实验的灵魂,为了确定某个因素(自变量)对结果(因变量)的影响,必须保持其他所有条件(无关变量)相同。
- 可重复性:你的实验设计应该足够清晰,以便他人可以重复你的实验并得到相似的结果。
- 批判性思维:客观看待数据,即使结果与预期不符,也要分析原因,而不是轻易否定实验。
第一阶段:实验前 —— 精心策划,事半功倍
这一阶段决定了实验的成败,占整个工作量的70%以上。
提出一个清晰、可探究的问题
一个好的问题应该是具体的、可测试的。
- 坏问题:“植物生长需要什么?” (太宽泛)
- 好问题:“光照强度对绿豆芽的生长高度有什么影响?” (具体、可操作)
基于问题做出科学假设
假设是对问题的一个尝试性的、可检验的答案,它通常以“……”的形式表达。
- 假设:“如果光照强度增加,那么绿豆芽的生长高度会随之增加,因为光照是光合作用的必要条件。”
- 自变量:光照强度(可以设置为0 lx, 500 lx, 1000 lx, 2000 lx)。
- 因变量:绿豆芽的生长高度(每天用尺子测量)。
- 控制变量:水量、温度、种子数量、容器大小、土壤(或棉花)等。
设计严谨的实验方案
这是最关键的一步,需要详细到别人能看懂并照着做。

-
A. 材料与用具清单
详细列出所有需要的物品,包括规格和数量。“绿豆 100 粒”、“烧杯 4 个(500mL)”、“光照培养箱”、“LED 生长灯”、“卷尺(精确到1mm)”等。
-
B. 设计对照组和实验组
- 对照组:作为比较的基准,通常不接受自变量的处理或处于“正常/标准”状态,0 lx光照组(完全黑暗)。
- 实验组:接受自变量不同处理的组,500 lx, 1000 lx, 2000 lx 光照组。
- 原则:除了自变量不同,其他所有条件必须保持一致。
-
C. 详细步骤
(图片来源网络,侵删)- 分步描述:用数字或项目符号,清晰、有序地描述操作流程。
- 精确量化:避免使用“适量”、“一些”等模糊词汇,不说“加一些水”,而说“每个烧杯中加入200mL蒸馏水”。
- 时间规划:明确每个步骤的时间点和总时长。“每天同一时间(上午9:00)浇水并测量高度,持续14天。”
-
D. 数据记录方法
- 设计数据表格:提前设计好记录表格,可以防止遗漏数据。
- 明确测量指标:要测量什么?如何测量?单位是什么?
- 考虑重复性:每个实验组设置多个重复样本(如3-5组),可以减少偶然性,提高结果可靠性,不要只用1颗豆子,而是用25颗豆子作为一组,测量其平均高度。
示例表格:
| 组别 | 光照强度 | 样本数量 | 初始平均高度 (cm) | 第7天平均高度 (cm) | 第14天平均高度 (cm) | 观察现象 |
|---|---|---|---|---|---|---|
| 对照组 | 0 lx | 25 | ||||
| 实验组1 | 500 lx | 25 | ||||
| 实验组2 | 1000 lx | 25 | ||||
| 实验组3 | 2000 lx | 25 |
第二阶段:实验中 —— 细致操作,规范记录
严格遵守操作规范
- 按照预定步骤进行,不要随意更改,如果需要调整,要记录下调整的原因和时间。
- 注意安全,佩戴必要的防护装备(如护目镜、手套)。
精确测量与观察
- 工具正确:选择合适的测量工具(如用天平测质量,用量筒测体积)。
- 读数规范:视线与刻度线保持水平(避免视差),估读到最小分度值的下一位。
- 多感官观察:不仅记录数据,还要记录观察到的现象。“第3天,2000 lx 组的豆子出现轻微黄化现象。”
即时、完整、真实地记录
- 不要依赖记忆:准备一个专门的实验记录本,边做边记。
- 原始数据:记录第一手数据,即使看起来“错误”或“异常”,某个豆子没有发芽,也要记下来。
- 环境记录:记录实验过程中的环境变化,如室温波动、偶然的震动等,这些可能是影响结果的因素。
第三阶段:实验后 —— 分析数据,得出结论
数据整理与处理
- 核对与计算:检查原始数据,计算平均值、百分比等。
- 可视化呈现:使用图表来展示数据,让趋势一目了然。
- 柱状图:比较不同组别的数据(如不同光照下的最终高度)。
- 折线图:表示数据随时间变化的趋势(如高度随时间的变化)。
- 表格:清晰罗列原始数据和计算结果。
分析与解读
- 寻找模式:图表显示了什么趋势?(高度随光照增强而先增后降?)
- 关联假设:你的数据是否支持最初的假设?为什么?
- 思考异常值:为什么某个数据点特别高或特别低?是测量错误,还是真实的生物学现象?需要分析原因。
得出结论
- 简洁明确:结论应该直接回答最初提出的问题。
- 基于证据:结论必须严格来源于你的实验数据,不要夸大或引申。
- 区分结论与假设:结论是实验结果的总结,而假设是实验前的预测。
- 示例结论:“本次实验结果表明,在0-1000 lx范围内,光照强度与绿豆芽的生长高度呈正相关;但当光照强度超过1000 lx后,生长高度趋于平缓甚至略有下降。”
反思与交流
- 误差分析:思考实验中可能存在的误差来源。
- 系统误差:如天平未校准,导致所有测量值都偏大或偏小。
- 随机误差:如读数时的视差、个别种子的差异等。
- 改进方案:如果重做一次实验,你会如何改进它?(增加光照强度的梯度、使用更精确的控温设备等)。
- 提出新问题:一个好的实验会引出更多的问题。“不同颜色的光对绿豆芽生长的影响是否相同?”
探究实验技巧清单
| 阶段 | 关键点 | 技巧 |
|---|---|---|
| 实验前 | 策划 | 提出具体可探究的问题 建立“那么…”的科学假设 严控变量,设计好对照组和实验组 制定详细、量化的操作步骤 提前设计好数据记录表格 |
| 实验中 | 执行 | 严格遵守方案,规范操作 精确测量,减少读数误差 即时、完整、真实记录原始数据和现象 注意安全,保持环境整洁 |
| 实验后 | 分析 | 整理数据,计算平均值 使用图表(柱状图、折线图)可视化数据 分析趋势,寻找数据与假设的联系 得出基于证据的、明确的结论 进行误差分析,提出改进方案和新问题 |
掌握这些技巧,你的探究实验将不再是简单的动手操作,而是一次充满挑战与发现的科学之旅,祝你实验顺利,收获满满!
