以下我将从“道、法、术、器”四个维度,结合具体场景和话术,为您系统性地解析销售合同签订的技巧。
道:核心理念与心态
在拿起笔或打开Word文档之前,首先要建立正确的“道”。

-
合同是合作的“说明书”,而非“斗争武器”
- 心态转变:不要把谈判和签订合同看作是“零和博弈”,即你多赚一分,我就少赚一分,而应将其视为“合作共赢”的开始,合同的目标是清晰、公平地定义双方的权利和义务,让合作过程顺畅,最终实现共同目标。
- 作用:一份好的合同能消除双方的猜疑和不确定性,让销售和客户都能专注于业务本身,而不是担心对方“使坏”。
-
预防优于补救
- 核心原则:合同的价值在于“事前预防风险”,而不是“事后解决纠纷”,在谈判阶段投入的每一分钟,都可能为未来节省数小时甚至数天的法律纠纷和精力。
- 行动:对合同中的每一个条款,都要多问一句:“如果未来发生XX情况,这个条款能保护我们吗?会引发争议吗?”
-
专业度是最好的名片
- 形象塑造:你对合同的严谨、专业,会给客户留下“靠谱、值得信赖”的印象,反之,一份漏洞百出、语焉不详的合同,会让客户对你的公司和你个人的专业能力产生严重怀疑。
- 长远影响:一次专业的合同签订,可能会为你带来更多的转介绍和长期合作机会。
法:核心条款与风险控制
这是合同签订的“硬核”部分,必须掌握。

必审核心条款(“魔鬼在细节中”)
-
主体信息(谁签的?)
- 风险点:签约方是否是合法的法人实体?签约人是否有合法授权?
- 审查技巧:
- 核对营业执照:确保公司名称、统一社会信用代码等信息准确无误。
- 核实授权:如果对方不是法定代表人,必须要求其提供加盖公章的《授权委托书》,并明确授权范围和权限,这是最容易出问题的地方之一。
-
标的物/服务内容(卖什么?)
- 风险点:描述模糊,导致双方理解不一致。
- 审查技巧:
- 具体化:避免使用“高端设备”、“优质服务”等模糊词汇,应详细列出产品型号、规格、数量、技术参数;或详细描述服务范围、交付标准、交付物清单。
- 附件化:对于复杂产品或服务,可以将详细的技术规格、服务方案、图纸等作为合同附件,并在正文中注明“详见附件X”。
-
价格与支付条款(多少钱?怎么付?)
- 风险点:价格不明确、支付节点不合理、收款账户有风险。
- 审查技巧:
- 价格清晰:明确是含税价还是不含税价,单价和总价是多少。
- 支付节点:将支付与项目里程碑(如:合同签订、到货、安装调试、验收合格、质保期满等)挂钩。“首付款30%在合同签订后3个工作日内支付,到货款40%在设备到现场后支付,验收款25%在验收合格后支付,质保金5%在质保期满后支付。”
- 账户安全:务必确认收款账户是对方公司的对公账户,并核对账户名称与合同主体一致,警惕个人账户或不明第三方账户。
-
交付与验收条款(怎么交?怎么算合格?)
(图片来源网络,侵删)- 风险点:交付时间、地点、方式不明确;验收标准模糊,导致客户无限期拖延验收。
- 审查技巧:
- 交付明确:明确交付时间(具体日期或相对日期)、交付地点(具体地址)、交付方式(卖方送货/买方自提)。
- 验收标准:验收标准必须清晰、可量化、可执行,最好能引用国家标准、行业标准,或双方共同确认的测试方案,明确验收流程和时限(“买方应在收到货物后X个工作日内完成验收,逾期未验收则视为验收合格”)。
-
知识产权条款(归谁所有?)
- 风险点:在提供服务或定制开发时,成果的归属不明确。
- 审查技巧:
- 区分场景:
- 标准产品:通常知识产权归我方所有,客户获得的是使用权。
- 定制开发/服务:必须明确约定开发成果(如软件代码、设计图纸、报告等)的知识产权归属,通常建议约定为“我方所有,客户获得永久、不可撤销的使用权”,或“根据项目约定,XX部分归我方,XX部分归客户”。
- 区分场景:
-
保密条款(什么能说?什么不能说?)
- 风险点:商业秘密泄露。
- 审查技巧:
- 定义保密信息:明确哪些信息属于保密信息(如技术资料、客户名单、价格策略等)。
- 明确义务:规定双方对保密信息的保密义务、使用范围和保密期限(通常在合同结束后仍需持续保密X年)。
-
违约责任(违约了怎么办?)
- 风险点:违约责任不对等,或责任过于模糊,缺乏约束力。
- 审查技巧:
- 对等原则:双方的违约责任应大致对等,我方延迟交货要承担什么责任,客户延迟付款也要承担什么责任。
- 具体化:避免使用“承担相应责任”等模糊表述,应明确违约金的计算方式(如:按日万分之五计算)、赔偿范围(直接损失),以及守约方有权采取的措施(如:暂停供货、解除合同)。
- 设定上限:可以约定违约金或赔偿总额的上限,以控制风险。
-
争议解决条款(吵架了去哪说理?)
- 风险点:争议解决方式选择不当,导致维权成本高昂。
- 审查技巧:
- 首选“协商”:通常约定“因本合同引起的争议,双方应首先友好协商”。
- 次选“诉讼/仲裁”:
- 诉讼:明确约定由我方所在地或合同履行地的法院管辖,优点是成本较低,一审判决即可生效;缺点是程序相对公开。
- 仲裁:明确约定具体的仲裁委员会(如“中国国际经济贸易仲裁委员会”),优点是“一裁终局”,效率高,保密性好;缺点是成本较高。
- 建议:作为销售方,尽量争取在己方所在地法院解决争议。
其他重要条款
- 不可抗力:定义清晰(如战争、地震、政府行为等),并规定通知义务和后果处理。
- 合同变更与解除:明确任何变更都必须以书面形式(如补充协议)进行,并规定合同解除的条件和程序。
- 通知与送达:明确双方的有效联系方式和地址,以及法律文件的送达方式。
- 合同生效:明确合同自双方签字盖章之日起生效,或附条件生效(如收到首付款后生效)。
术:谈判与沟通技巧
有了“道”和“法”,还需要“术”来落地。
-
充分准备,占据主动
- 内部准备:明确自己的“最佳期望目标”和“底线”(Walk-Away Point)。
- 外部研究:了解客户的行业地位、痛点、决策流程以及可能的谈判风格。
- 方案预演:预想客户可能会提出哪些异议和修改意见,并准备好应对方案。
-
先谈价值,再谈条款
- 开场话术:“王总,很高兴我们最终确定了合作,这份合同是我们双方共同努力的成果,它确保了我们之前讨论的所有价值点——包括XX功能、XX服务、以及为您带来的XX收益——都能被法律保障,让我们的合作无后顾之忧。”
- 目的:先建立合作氛围,强调合同是“保障”而非“束缚”。
-
逐条沟通,而非“一揽子”交易
- 方法:不要把所有问题堆到最后一起谈,最好能和客户逐条过审合同,对没有争议的条款先通过,集中火力讨论有争议的条款。
- 好处:显得有条理,也便于控制谈判节奏。
-
用“问题”代替“否定”
- 错误示范:“这条不行,必须改。”
- 正确示范:
- 针对模糊条款:“王总,我看到这条里写‘提供优质服务’,为了确保我们对‘优质’的理解是一致的,您看我们是否可以把具体的服务标准,比如响应时间、处理流程等,作为附件补充进去?这样我们双方执行起来都有明确依据。”
- 针对不利条款:“关于这个违约金条款,我理解您希望有约束力,从我们的角度看,如果因为我们不可控的第三方物流导致延迟,每天收取这么高的费用压力会比较大,您看我们是否可以区分情况,比如因我方直接原因导致的延迟才适用这个条款?”
-
适时交换,寻求共赢
- 策略:谈判不是单方面的让步,当客户要求你在某个条款上让步时,可以尝试在其他方面寻求交换。
- 话术:“王总,您提到的付款周期我们理解,这样,如果我们能把验收条款再明确一下,确保项目能按时、按标准完成,我们愿意在付款方式上做一些更灵活的安排,比如把质保金的比例降低一点,您看可以吗?”
-
识别关键决策人,识别“烟雾弹”
- 关键人:确保你是在和有最终签字权的人谈判。
- 烟雾弹:区分哪些是客户真正的底线,哪些只是谈判策略,客户可能对某个非核心条款提出苛刻要求,其实是为了在核心条款上争取更多利益,保持冷静,抓住重点。
器:工具与流程
-
标准化合同模板
建立、维护和完善公司的标准合同模板,这能确保所有合同的基础条款合规、统一,提高效率。
-
合同审查清单
制作一份详细的《合同审查清单》,将上述“核心条款”一一列出,每审完一项就打勾,确保无遗漏。
-
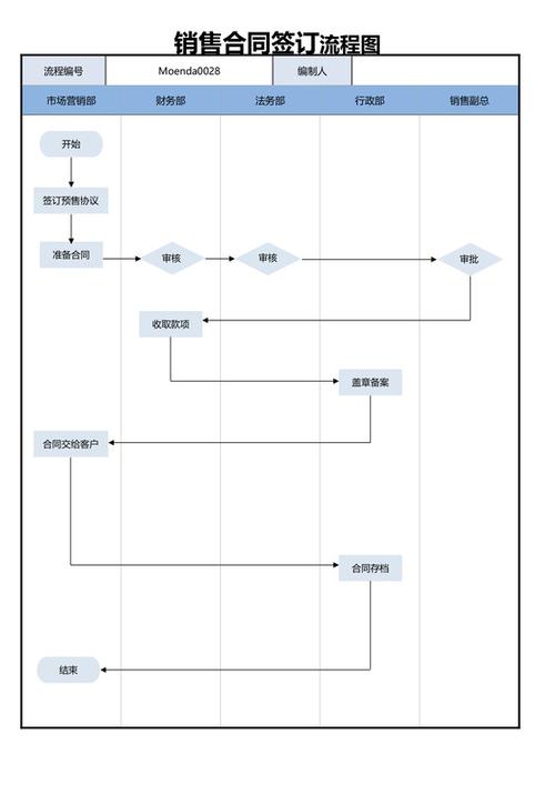
内部协作流程
建立清晰的内部流程:销售初步审核 -> 提交给法务/风控部门审核 -> 双方谈判 -> 最终定稿,明确每个环节的责任人和时限。
-
版本管理
使用版本控制(如V1, V2, V2.1)来管理合同的修改,避免混乱,最终签署的必须是双方确认的最新版本。
签订合同前的最后一步
在双方准备签字盖章前,请务必进行最后一次“灵魂拷问”:
“如果我是对方,拿着这份合同,有没有可能在未来的某个时间点,利用里面的某个模糊或对我方不利的条款,来给我制造麻烦?”
如果答案是“否”,那么这份合同就基本可以了,如果答案是“是”,那么请回到“法”和“术”的部分,去完善它。
一份好的销售合同,是信任的基石,是合作的蓝图,更是你专业能力的最佳体现。
