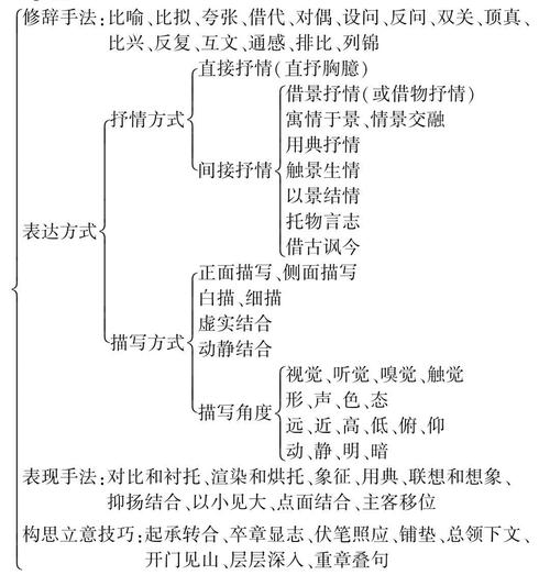
诗中的表达技巧是诗人通过特定的艺术手法和语言形式,将情感、思想与意象转化为可感文字的核心途径,这些技巧既包括修辞手法的巧妙运用,也涵盖结构布局、意象营造、语言锤炼等多维度的艺术创造,从《诗经》的“赋、比、兴”到唐诗宋词的格律创新,再到现代诗歌的自由突破,表达技巧始终是诗歌艺术魅力的源泉,它让抽象的情感具象化,让平凡的意象诗意化,让读者的心灵在文字间产生共鸣。
在修辞层面,比喻和比拟是诗歌中最常用的技巧,比喻通过“甲像乙”的相似性联想,将陌生的事物转化为熟悉的经验,如李煜“问君能有几多愁,恰似一江春水向东流”,以春水的奔涌绵长喻愁绪的浩渺无尽,化无形为有形,使愁绪具有了可视的流动感,比拟则赋予物以人的情态或人以物的特性,增强意象的生动性,如杜甫“感时花溅泪,恨别鸟惊心”,花鸟本无情,诗人却以“溅泪”“惊心”拟人,将家国之痛与离乱之悲投射于自然景物,使情感表达更添凄楚,对比与衬托也是诗歌强化情感的重要手段,通过事物间的差异或映衬突出主旨,如白居易“可怜九月初三夜,露似真珠月似弓”,以露珠的圆润与月牙的纤长形成视觉对比,营造出静谧而优美的夜景;而王昌龄“忽见陌头杨柳色,悔教夫婿觅封侯”,则以春色的明媚反衬闺妇的孤寂,乐景写哀,情更悲切。

象征与隐喻是诗歌深化意蕴的技巧,它们不直接言说情感,而是通过意象的暗示传递复杂的思想,象征通常以具体事物代表抽象概念,如屈原用“香草”象征君子的高洁,“恶禽臭物”象征奸佞的谗佞,在《离骚》中构建起“香草美人”的象征体系,使诗歌具有了多层解读空间,隐喻则更侧重意象间的隐秘关联,如李商隐“春蚕到死丝方尽,蜡炬成灰泪始干”,以春蚕吐丝、蜡烛流泪隐喻爱情的执着与奉献,意象的物理特性与情感内涵高度契合,成为千古绝唱,借代与夸张则通过“以部分代整体”或“夸大缩小”的手法,增强诗歌的表现力,如杜牧“商女不知亡国恨,隔江犹唱后庭花”,以“商女”代指沉迷享乐的统治者阶层,以“后庭花”暗喻亡国之音,含蓄而深刻;而李白“飞流直下三千尺,疑是银河落九天”,以夸张的视觉冲击展现庐山瀑布的雄奇,让读者在惊叹中感受自然的磅礴力量。
意象的营造与组合是诗歌表达技巧的核心,诗人通过对意象的筛选、拼接与重构,构建出独特的艺术世界,意象的选择需贴合情感基调,如马致远“枯藤老树昏鸦,小桥流水人家”,以“枯藤”“老树”“昏鸦”等萧瑟意象组合,勾勒出深秋黄昏的凄凉;而“小桥流水人家”的温馨,则更反衬出游子的孤寂,意象的组合方式也影响诗歌的意境,如并列式意象组合(如“鸡声茅店月,人迹板桥桥”)通过意象的并置,让读者在联想中拼接画面;递进式意象组合(如“国破山河在,城春草木深”)则通过意象的层层深入,强化情感的张力,通感技巧的运用打破了感官界限,如“风来花底鸟声香”,将听觉的“鸟声”与嗅觉的“香”相通,使诗歌更具感染力。
语言锤炼是诗歌表达技巧的基础,诗人通过对字词的精心选择与节奏的巧妙安排,使诗歌具有音乐性和凝练性,炼字追求“一字千金”,如王安石“春风又绿江南岸”中“绿”字,以动态描绘取代静态叙述,让春风的生机跃然纸上;宋祁“红杏枝头春意闹”中“闹”字,以听觉写视觉,赋予杏花以喧闹的生命力,节奏方面,古典诗歌通过平仄、押韵构建韵律,如五言诗“二三分停顿”(如“举头/望明月”),七言诗“四三分停顿”(如“春风/不度/玉门关”),读来抑扬顿挫;现代诗歌则通过自由诗行和内在节奏营造音乐感,如徐志摩《再别康桥》中“轻轻的我走了,正如我轻轻的来”,叠词与轻柔的语调,传递出离别的缠绵。
结构布局是诗歌表达技巧的骨架,不同的结构方式引导读者理解诗歌的情感脉络,起承转合是古典诗歌的常见结构,如杜甫《春望》,“国破山河在”起笔点题,“城春草木深”承接渲染,“感时花溅泪”转折抒情,“白头搔更短”收束全篇,结构严谨而情感跌宕,重章叠唱在《诗经》中广泛使用,如《关雎》中“窈窕淑女,寤寐求之”的反复咏唱,既强化了情感,又形成了回环往复的韵律,现代诗歌则常采用意象并置、时空跳跃等结构,如北岛《回答》中“卑鄙是卑鄙者的通行证,高尚是高尚者的墓志铭”,通过对立意象的并置,形成思想的张力。

诗歌中的表达技巧是诗人智慧与情感的结晶,它们让文字超越符号的局限,成为传递美与思想的载体,从修辞的精妙到意象的深邃,从语言的凝练到结构的严谨,这些技巧共同构筑了诗歌的艺术殿堂,让读者在品味中感受语言的魅力,在共鸣中触摸灵魂的温度,无论是古典诗歌的格律之美,还是现代诗歌的自由之思,表达技巧始终是诗歌打动人心的关键,它让每一个时代的情感都能在文字中永恒。
相关问答FAQs
Q1:为什么说“象征”是诗歌表达技巧中最重要的手法之一?
A1:象征之所以重要,在于它能以有限的意象承载无限的意蕴,实现“言有尽而意无穷”的艺术效果,象征通过具体可感的物象暗示抽象的情感或思想,如“月亮”象征团圆或思乡,“梅花”象征高洁坚韧,这种表达方式既避免了直白的说教,又为读者提供了广阔的联想空间,象征具有跨文化的共通性,能让不同背景的读者产生共鸣,因此成为诗歌传递深层内涵的核心技巧。
Q2:现代诗歌与古典诗歌在表达技巧上有何主要区别?
A2:现代诗歌与古典诗歌在表达技巧上的区别主要体现在格律、意象运用和语言形式上,古典诗歌受格律束缚,讲究平仄、押韵和对仗,如唐诗的格律严谨、宋词的词牌固定,语言凝练含蓄;而现代诗歌打破格律限制,采用自由诗体,语言更口语化、生活化,意象组合更跳跃多元,如北岛、顾城的诗歌常通过意象的并置与断裂制造陌生化效果,古典诗歌的表达技巧多围绕“意境”营造,而现代诗歌更注重个体情感的直接抒发与思想的深度探索,技巧运用更自由灵活。

