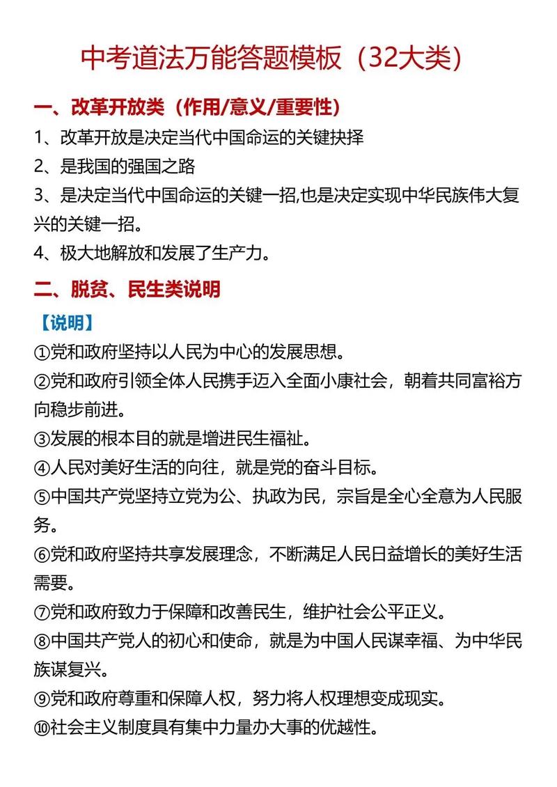
,掌握正确的答题方法不仅能提高答题效率,还能帮助考生更准确地把握得分点,以下从审题、知识点整合、答题规范、题型应对等方面详细展开说明。
审题是答题的第一步,也是关键一步,政治题目通常包括设问、材料和背景信息,考生需要仔细阅读题目,明确设问的限定词,如“原因”“意义”“措施”“评析”等,同时注意材料中的关键信息,设问中出现“为什么”时,需要从必要性、重要性、紧迫性等角度分析;出现“怎么做”时,则需要从国家、社会、个人等不同主体切入,要避免答非所问,例如题目要求结合“青少年”的角度,就不能只答国家层面的措施,审题时可以用笔圈出关键词,确保答题方向不偏离。

知识点整合是答题的核心环节,中考政治涉及道德与法治、国情国策等多个模块,考生需要在头脑中建立清晰的知识体系,做到“点—线—面”结合,回答“科技创新”相关问题时,可以联系“科技是第一生产力”“创新驱动发展战略”“青少年培养创新精神”等知识点,形成完整的逻辑链,在整合知识点时,要注意结合材料,避免知识点堆砌,材料中提到“乡村振兴”,就需要将“共同富裕”“农业农村现代化”“绿色发展”等知识点与材料中的具体案例(如特色产业、生态治理)相结合,使答案更具针对性,考生可以通过思维导图的方式梳理知识点,确保在答题时能够快速提取相关信息。
答题规范直接影响得分情况,答案要分点作答,使用“①②③”或“第一、第二、第三”等序号,确保条理清晰,语言要简洁规范,尽量使用政治术语,避免口语化表达,回答“依法治国”时,应使用“有法可依、有法必依、执法必严、违法必究”等规范表述,而不是随意发挥,答案要“原理+材料+分析”相结合,先阐述相关理论知识点,再结合材料内容进行分析,最后总结结论,题目要求分析“保护生态环境的意义”,可以先答“生态环境是人类生存和发展的基础”,再结合材料中的具体措施(如垃圾分类、节能减排),说明这些措施对改善环境、保障民生的作用,最后总结“保护生态环境是实现可持续发展的必然要求”,注意字迹工整,卷面整洁,避免涂改,给阅卷老师良好的印象。
不同题型的答题策略也有所不同,对于选择题,要采用“排除法”,先排除明显错误的选项,再对比剩余选项,注意选项中的“绝对化表述”(如“只有”“一切”)通常是错误的,对于简答题,要紧扣设问,分点列出知识点,确保全面覆盖,对于辨析题,要“先判断、后说明、再总结”,明确观点正确与否,然后运用知识点分析原因,最后总结结论,辨析“只要经济搞上去了,其他问题就都能解决”,首先要判断该观点错误,然后说明“经济发展是基础,但还需要政治、文化、社会、生态等方面的协调发展”,最后总结“要坚持五位一体总体布局”,对于材料分析题,要“先审题、再找点、后组织”,先明确设问要求,再从材料中提取有效信息,对应相关知识点,最后按照“原理+材料+分析”的结构组织答案,对于探究题,要结合生活实际,提出具有可行性的建议,例如题目要求“设计校园节约粮食的活动方案”,可以从宣传(如海报、班会)、实践(如光盘行动打卡)、监督(如设立监督岗)等方面具体作答。
在备考过程中,考生还需要注重真题演练和错题总结,通过做历年真题,熟悉题型难度和命题规律,掌握高频考点,对于错题,要分析错误原因,是知识点遗忘、审题失误还是答题不规范,并定期回顾,避免重复犯错,要关注时事热点,将时政内容与课本知识点相结合,党的二十大报告”“共同富裕”“碳达峰碳中和”等内容,都可能成为命题素材。

为了更直观地展示不同题型的答题要点,以下通过表格对比说明:
| 题型 | 答题要点 |
|---|---|
| 选择题 | 排除错误选项,注意绝对化表述,对比相似选项,结合材料关键词 |
| 简答题 | 分点作答,使用规范术语,知识点全面,结合材料简要分析 |
| 辨析题 | 先判断对错,再运用知识点分析原因,最后总结结论,逻辑清晰 |
| 材料分析题 | 提取材料信息,对应知识点,采用“原理+材料+分析”结构,分条列点 |
| 探究题 | 结合实际,提出具体可行的建议,方案具有操作性和创新性,语言简洁明了 |
相关问答FAQs:
-
问:中考政治答题时,知识点写了很多但得分不高,是什么原因?
答:这种情况通常是由于答题缺乏针对性,没有结合材料进行分析,或者知识点堆砌但逻辑混乱,建议考生在答题时先明确设问要求,提取材料中的关键信息,将知识点与材料内容紧密结合,采用“原理+材料+分析”的结构,同时注意分点作答,确保条理清晰,避免答非所问。 -
问:如何在短时间内提高政治主观题的答题能力?
答:短期内提高主观题答题能力,需要重点做好以下三点:一是梳理高频考点,构建知识框架,确保核心知识点烂熟于心;二是精练真题,总结各类题型的答题模板,如辨析题的“判断—分析—、材料分析题的“点—材—析”等;三是学习标准答案的表述方式,掌握规范术语的使用,避免口语化表达,同时注意卷面整洁,提高答案的可读性,通过针对性训练和总结归纳,可以有效提升答题效率和得分率。
(图片来源网络,侵删)
