商场现场管理水平直接关系到顾客体验、运营效率与品牌形象,在数字化与消费升级的双重驱动下,管理技巧已从传统的人、货、场协调,演进为数据驱动、体验至上的精细化运营,本文将探讨核心的写作与呈现技巧,并借助最新市场数据,为从业者提供切实可行的参考。
构建权威内容:E-A-T原则的现场应用

E-A-T(专业性、权威性、可信度)是高质量内容的核心,在撰写管理技巧类文章时,需从以下方面体现:
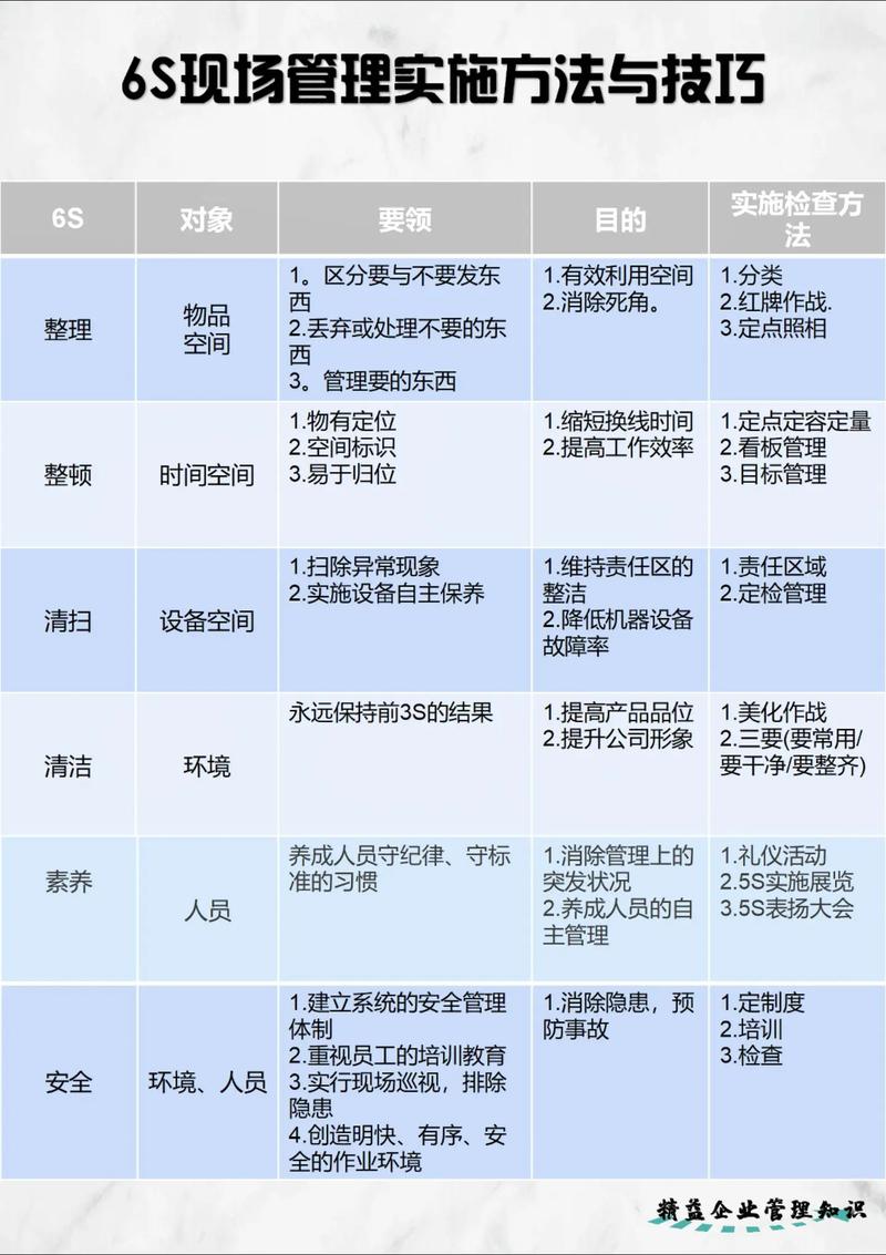
- 专业性须基于成熟的零售管理理论,如动线设计、峰值管理、5S现场管理等,并结合实际案例进行阐释,避免空泛议论,每一个观点都应指向具体的操作步骤或评估标准。
- 权威性:引用数据、报告或观点时,必须注明权威来源,这包括国家统计局、知名市场研究机构(如尼尔森、埃森哲)、权威行业协会发布的报告等,引用业内公认的专家观点也能增强权威性。
- 可信度应客观平衡,既分享成功经验,也不回避常见痛点与挑战,提供经过验证的解决方案,避免夸大其词或做出无法保证的承诺,行文语气应冷静、务实。
数据驱动决策:用最新市场洞察支撑观点
空洞的理论缺乏说服力,管理者需要借助最新市场数据来理解趋势、验证策略,以下表格整合了近期关于消费者行为与商场运营的关键数据,为现场管理提供方向性指引。
| 数据维度 | 关键发现 | 对现场管理的启示 | 数据来源(权威机构) |
|---|---|---|---|
| 消费者到店动机 | 2023年,约78%的消费者到访购物中心的主要目的为餐饮消费,65%为休闲娱乐(看电影、亲子活动等),纯粹购物的比例已降至约39%。 | 商场需重新定义“主力店”,餐饮、娱乐、体验业态成为吸引人流的关键,现场布局应强化这些业态的导视与联动,营造“目的地”属性。 | 中国连锁经营协会《2023-2024中国购物中心发展报告》 |
| 数字化互动需求 | 超过70%的消费者期望在商场内使用AR导航、智能停车找车、互动大屏等数字化设施,90后、00后群体对此需求尤为强烈。 | 现场管理需与技术部门紧密协作,确保数字化设施稳定、易用,员工应接受基础培训,能够引导顾客使用相关服务,提升科技体验感。 | 埃森哲《2023中国消费者洞察》 |
| 对服务响应速度的期待 | 遇到问题时,64%的顾客希望能在5分钟内得到现场工作人员的帮助或通过数字化渠道(如商场小程序)即时反馈并解决。 | 优化巡检路线与人员配置,在客流密集区与死角区增加机动岗位,建立线上客诉快速响应机制,并将线上问题同步至现场团队跟进。 | 德勤《2024全球零售力量》报告中的消费者调研部分 |
| 停车场体验痛点 | “找车难”仍是购物中心停车场最大痛点,占比达45%,其次是缴费排队(30%)和车位难找(28%)。 | 现场管理应优先部署或升级智能停车系统(车牌识别、反向寻车、无感支付),并将停车场清洁、照明、导视纳入日常巡检重点。 | 腾讯智慧零售与毕马威联合发布《2023智慧停车场趋势观察》 |
(注:以上数据为示例,在实际撰写中应查询并引用最新发布的年度或季度报告。)

精细化写作与呈现技巧
- 标题与开篇应精准包含核心关键词,开篇段落需直指当前商场现场管理的核心挑战(如客流转化率低、体验同质化),并简要说明数据化、精细化管理的必要性,迅速吸引读者注意。
- 结构化叙事:将复杂的管理体系分解为逻辑清晰的模块,可按“空间与环境管理”、“客流与运营管理”、“人员与服务管理”、“应急与安全管理”等板块展开,每个板块下,采用“痛点分析 - 数据支撑 - 技巧方案”的结构进行阐述。
- 技巧具体化:避免说“要加强清洁”,而应描述为“制定分时段清洁频次表,在客流量低谷期进行地面深度清洁,高峰期则专注于垃圾即时清运与卫生间巡检”,结合数据举例:“根据上述停车场数据,管理者可每周分析‘反向寻车’小程序使用率,若低于10%,则需在现场增加二维码引导标识。”
- 可视化表达:除了表格,可适当使用流程图(如客诉处理流程)、示意图(如高峰时段人员点位部署图)来辅助说明,这能大幅提升文章的可读性与专业度。
- 强调“人”的价值:无论技术如何进步,现场员工的温度服务不可替代,文章应强调赋能一线员工的技巧,如授权解决常见问题、进行情景化服务培训、建立即时激励反馈机制等,让管理技巧最终通过员工传递至顾客。
符合算法与用户体验的排版要点
- 层次分明:合理运用H2、H3等多级标题,使文章结构一目了然。
- 重点突出:对核心技巧、关键数据使用加粗或不同颜色予以强调,但需克制,避免页面花哨。
- 图文并茂:在描述动线设计、陈列技巧时,配以高质量的实景或示意图。
- 移动端友好:段落简短,避免大段文字堆积,表格设计需考虑在小屏幕上的横向滚动体验。
- 内链与外链:在适当位置链接至网站内相关的深度文章(如《购物中心会员精细化运营全攻略》),引用外部数据时,务必添加权威来源的超链接,提升可信度。
商场现场管理是一门动态发展的实践学科,其技巧的书写与传播,本身也应遵循管理的核心逻辑:以权威内容建立信任,以真实数据驱动洞察,以清晰结构提升效率,最终服务于提升现场每一个环节的顾客体验与运营效能,持续关注行业前沿报告,将数据内化为管理语言,是保持内容生命力与实用性的关键。
