高中化学答题技巧是提升成绩的关键,不仅需要扎实的基础知识,更需要科学的解题方法和规范的表达能力,以下从审题、知识运用、解题步骤、规范书写等方面展开详细分析,帮助考生在考试中高效发挥。
审题是答题的前提,准确把握题意
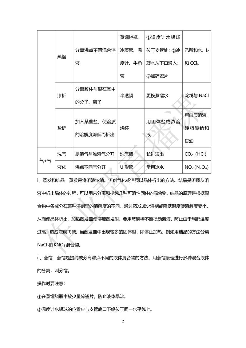
审题是化学答题的第一步,也是最容易出错的一环,考生需养成“慢读、细读、抓关键词”的习惯,首先通读题目,明确题目考查的知识范围,如“化学与生活”“化学反应原理”“物质结构”等,其次圈出关键词,正确的是”“错误的是”“过量”“适量”“不能共存”等,这些词语直接决定答题方向,题目问“下列操作能达到实验目的的是”,需逐一分析每个选项的操作是否与目的匹配;若涉及计算,需注意单位是否统一(如“mL”与“L”、“g”与“kg”)、有效数字要求等,警惕题目中的隐含条件,如“无色溶液”可能排除Cu²⁺、Fe³⁺等有色离子,“常温常压”则暗示气体摩尔体积为22.4 L/mol的条件不适用,审题时还要注意图形信息,如实验装置图需明确仪器名称、气体流向、试剂作用等,坐标曲线图需看清楚横纵坐标含义、起点、拐点、终点及变化趋势。

构建知识网络,灵活调用核心概念
化学知识点零散但关联紧密,答题时需快速调用相关知识,遇到“离子共存”问题,需从三个维度排查:①复分解反应生成沉淀(如Ba²⁺与SO₄²⁻)、气体(如H⁺与CO₃²⁻)、弱电解质(如H⁺与CH₃COO⁻);②氧化还原反应(如Fe³⁺与I⁻、NO₃⁻在酸性条件下与Fe²⁺);③双水解反应(如Al³⁺与HCO₃⁻),对于“化学平衡”问题,需结合勒夏特列原理,分析浓度、温度、压强对平衡移动的影响,同时注意“惰性气体”对平衡的影响(恒温恒容时,充入惰性气体分压增大,但浓度不变,平衡不移动),有机化学推断题则需抓住“特征反应”,如“银镜反应”提示醛基,“与新制Cu(OH)₂悬浊液反应生成红色沉淀”也提示醛基,“溴水褪色”可能存在碳碳双键或三键,“酸性KMnO₄溶液褪色”则可能存在碳碳双键、三键或苯环侧链,考生需在平时复习中建立“知识树”,如将“铝及其化合物”的相关反应、性质、用途串联起来,形成网络,便于快速提取。
分题型突破,掌握解题通用方法
选择题:巧用排除法与极限思维
选择题可采用“直选法”“排除法”“极限法”等,对于比较离子浓度大小的题目,可先判断溶液酸碱性,再考虑电荷守恒、物料守恒质子守恒,若选项存在“可能”“一定”“错误”等表述,可通过举特例排除,如“若X是强酸,Y是弱酸,则相同pH的X、Y溶液中,c(X)>c(Y)”,可通过举HCl与CH₃COOH的例子验证,计算型选择题可利用“估算法”,如物质的量浓度计算,先看数量级再精确计算;涉及图像的选择题,需抓住“三点一趋势”(起点、拐点、终点及变化趋势),如生成沉淀的图像,需明确沉淀开始生成、完全溶解及最大量时的离子浓度关系。
填空题:注重逻辑与细节
填空题包括化学用语、实验设计、理论推理等,化学用语书写需规范,如电子式(Na₂O₂中Na⁺与O₂²⁻的电子式)、方程式(反应条件、沉淀气体符号、配平)、有机物结构简式(官能团不能省略,如CH₂=CH₂不能写成CH₂CH₂),实验设计题需明确“目的—原理—步骤—现象—的逻辑链,证明非金属性强弱:Cl、S、Si”,可通过设计实验“高氯酸酸性>硫酸>硅酸”来证明,步骤为先比较盐酸与硅酸钠溶液反应生成硅酸,再比较硫酸与硅酸钠反应生成硅酸,理论推理填空需注意“题眼”,如“红褐色沉淀”是Fe(OH)₃,“白色沉淀变灰绿色最终变红褐色”是Fe(OH)₂的氧化,解题时需结合物质性质进行正向或逆向推导。
计算题:明确关系,规范步骤
化学计算的核心是“找守恒、列关系”,常用的守恒法包括:①质量守恒(反应前后元素质量不变);②电荷守恒(溶液中阳离子所带正电荷总数等于阴离子所带负电荷总数);③电子守恒(氧化剂得电子总数等于还原剂失电子总数),涉及混合物计算时,可设未知数,根据方程式列关系式,或利用“差量法”(如质量差、气体体积差),计算题步骤需清晰:①设未知数(x);②写出相关化学方程式;③找出已知量与未知量的关系;④列式求解;⑤写出答案并带单位,计算某样品中Na₂CO₃的质量分数,可通过加入足量盐酸,测定生成CO₂的体积,根据方程式2HCl+Na₂CO₃=2NaCl+CO₂↑+H₂O,利用CO₂的物质的量计算Na₂CO₃的质量,进而求质量分数。

规范书写,避免非知识性失分
书写规范是化学答题的基本要求。①化学方程式:需注明反应条件(加热、点燃、催化剂等)、沉淀符号(↓)、气体符号(↑),并配平氧化还原反应(得失电子守恒)。②离子方程式:易溶强电解质拆写为离子,难溶物、弱电解质、气体、单质、氧化物保留化学式,注意电荷守恒和原子守恒。③实验现象描述:需分点说明,如“溶液由无色变为黄色”“有气泡产生,带火星的木条复燃”,避免口语化表达。④计算题:需写出必要的文字说明,如“设Na₂CO₃的物质的量为x”,计算过程分步清晰,结果保留有效数字(根据题目要求),卷面整洁,字迹工整,避免涂改,特别是选择题填涂需规范,避免错位。
时间分配与复查策略
合理分配时间是考试成功的关键,通常建议选择题控制在30-40分钟,填空题和计算题根据分值分配时间(如每10分钟15分),遇到难题可暂时跳过,先完成会的题目,再回头攻克难题,复查时重点检查:①选择题是否有漏选、错选;②填空题的化学用语是否规范,单位是否正确;③计算题的步骤和结果是否合理,可通过“逆推法”验证(如根据计算结果反推生成物的量是否合理),注意题目中的“陷阱”,如“标准状况下”(气体摩尔体积适用)、“溶液体积不变”(混合后体积需相加)等。
相关问答FAQs
问题1:化学推断题中,如何快速找到突破口?
解答:推断题的突破口通常在“特殊现象”“特殊颜色”“特殊反应条件”或“特殊物质”。“焰色反应呈黄色”含Na⁺,“使湿润的红色石蕊试纸变蓝”的气体是NH₃,“遇SCN⁻变血红色”的离子是Fe³⁺,“既能与酸反应又能与碱反应”的物质可能是Al、Al₂O₃、Al(OH)₃或NaHCO₃,解题时需先列出可能的物质,再结合其他条件逐步排除,最终确定答案,平时积累典型物质的特性反应,如“Fe³⁺与苯酚生成紫色沉淀”“I₂遇淀粉变蓝”等,有助于快速识别突破口。
问题2:化学实验题中,如何回答“操作目的”类问题?
解答:回答“操作目的”需从“为什么这么做”和“这么做有什么好处”两个角度分析,常见目的包括:①控制反应条件,如“趁热过滤”是为了防止降温后晶体析出;“滴加液体时用球形漏斗”是为了控制液体滴加速率,防止反应过剧烈。②提高产率或纯度,如“过滤后洗涤沉淀”是为了除去可溶性杂质;“蒸发结晶时不断搅拌”是为了防止局部过热导致液体飞溅。③排除干扰,如“通过盛有饱和NaHCO₃溶液的洗气瓶”是为了除去CO₂中的HCl气体;“先通N₂再加热”是为了排尽装置中的空气,防止干扰反应,答题时需结合具体实验目的,用规范语言表达,如“防止倒吸”“减少误差”“提高产品纯度”等。

