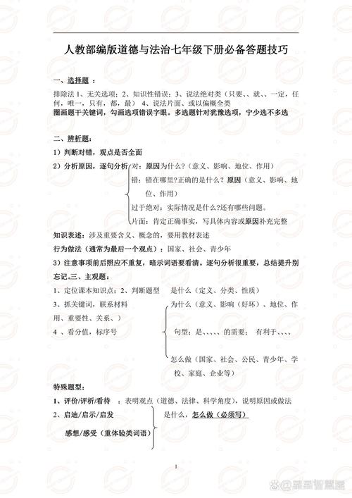
初中政治题答题技巧是提升成绩的关键,掌握正确的方法能让答题更高效、得分更精准,初中政治题目通常包括选择题、简答题、辨析题、分析说明题和材料分析题等类型,不同题型有不同的答题策略,同时也有一些通用技巧需要掌握。
审题是答题的第一步,也是最重要的一步,审题时要圈画关键词,明确题目问“是什么”“为什么”“怎么办”,或者要求从“原因”“意义”“影响”“措施”等角度回答,题目问“我国为什么要重视科技创新?”,关键词是“为什么”“科技创新”,需要从科技创新的重要性、国家发展需求、国际竞争等角度作答,如果题目要求结合材料,一定要先通读材料,提取有效信息,避免脱离材料空谈理论。

对于选择题,要注重排除法,先明确题干要求,再逐一分析选项,排除观点错误、表述片面或与题干无关的选项,注意“根本”“决定”“唯一”等绝对化表述,多数情况下这类选项是错误的;同时关注“主要”“基本”“重要”等限定词,符合题意的可能是正确答案,组合型选择题可采用“排除+验证”法,先排除明显错误的选项,再对剩余选项进行组合验证。
简答题和辨析题要注重知识点的准确性和逻辑性,简答题需分点作答,每一点先写核心观点,再用教材原话或简单解释支撑,做到条理清晰,辨析题要先判断观点正误,再说明理由,如果观点片面,需肯定合理部分,指出错误部分并补充完整;如果观点错误,要直接否定并阐明正确观点,题目说“只要艰苦奋斗就能实现中国梦”,首先要判断观点片面,然后说明艰苦奋斗的重要性,再补充实现中国梦还需要其他条件,如党的领导、团结奋斗等。
分析说明题和材料分析题是得分难点,需要“理论+材料”结合,答题时先提炼材料中的关键信息,如人物、事件、数据、引言等,再联想对应的教材知识点,将理论与材料一一对应,材料中提到“乡村振兴战略”,可联系共同富裕、以人民为中心的发展思想、农业农村现代化等知识点,作答时要分点,每点先写理论观点,再结合材料内容分析,最后可适当总结,注意使用“材料中……体现了……”“这说明了……”等句式,体现理论与材料的结合。
答题时还要注意规范书写,字迹工整,语言简洁,避免口语化表达,政治学科术语要准确,如“基本经济制度”“根本政治制度”“依法治国”等不能写错,要关注时政热点,很多题目会结合当年的重大事件(如党的二十大、脱贫攻坚、科技创新成就等),平时要积累相关知识点,学会用教材理论分析时政问题。

为了更清晰地掌握不同题型的答题要点,可通过以下表格总结:
| 题型 | 答题技巧 |
|---|---|
| 选择题 | 圈画关键词,排除错误选项,注意绝对化表述,组合题用“排除+验证”法 |
| 简答题 | 分点作答,先写核心观点,再用理论支撑,条理清晰,语言简洁 |
| 辨析题 | 先判断正误,再分点说明理由,肯定合理部分,补充错误观点,使用规范术语 |
| 材料分析题 | 提炼材料信息,联想教材知识点,理论与材料结合,分点阐述,使用“体现”“说明”等句式 |
在备考过程中,还要注重知识体系的构建,通过思维导图梳理教材框架,将分散的知识点串联成网络,国情”部分可从“人口、资源、环境”“经济发展”“政治制度”等角度展开,多做真题和模拟题,总结常见题型的答题规律,培养审题能力和分析能力。
相关问答FAQs:
-
问:政治材料分析题如何避免“理论脱离材料”?
答:避免“理论脱离材料”需做到三点:一是先通读材料,用笔圈画关键信息(如数据、人物、事件、政策等);二是明确题目设问角度(如“原因”“意义”“措施”),联想对应的教材知识点;三是将理论与材料一一对应,每点先写理论观点,再用材料中的具体内容佐证,材料中我国加大科技投入,体现了创新是引领发展的第一动力”,最后检查是否有理论未结合材料或材料未用理论分析的情况。 -
问:辨析题如果题目观点完全错误,如何组织答案?
答:观点完全错误的辨析题,答题结构可分为三步:第一步,明确表态,直接指出观点错误,该观点是错误的”;第二步,阐述正确理论,说明为什么观点错误,需引用教材中的正确观点或原理,如“艰苦奋斗是中华民族的传统美德,但实现中国梦还需要坚持党的领导、贯彻新发展理念、凝聚全国人民的力量等多方面因素,并非只要艰苦奋斗就能实现”;第三步,总结升华,强调正确的做法或观点,如“我们要发扬艰苦奋斗精神,同时统筹推进各方面工作,才能实现中华民族伟大复兴的中国梦”,注意逻辑清晰,层次分明,避免只判断不说明或说明不充分。
