从心态到实战的全方位提升
销售工作不仅是简单的产品推销,更是一门需要综合能力的艺术,在多年的销售实践中,我深刻体会到,优秀的销售人员不仅要掌握专业的产品知识,更要具备敏锐的洞察力、高效的沟通技巧和强大的心理素质,以下是我结合实战经验总结的个人销售技巧,希望能为同行提供一些参考。

建立以客户为中心的销售思维 销售的核心不是“卖”,而是“帮助客户买”,转变思维模式是提升销售业绩的第一步,在接触客户前,首先要明确:客户的需求是什么?我们的产品如何解决他的痛点?这种以客户为中心的思维方式,能让销售过程从单向推销转变为双向沟通,我曾遇到一位对价格非常敏感的客户,我没有直接强调产品优势,而是先通过提问了解到他最关注的是长期使用成本,随后重点介绍了产品节能特性和售后保障,最终成功签下订单,这种“先诊断,后开方”的方式,让客户感受到被尊重,也大大提高了成交率。
精准挖掘客户需求的“三问法则” 挖掘需求是销售成功的关键,我总结出“三问法则”:
- 开放式提问:用“您目前遇到的最大挑战是什么?”这类问题引导客户充分表达,避免封闭式问题导致的回答局限,在销售企业管理软件时,我会先问“贵公司在流程管理方面有哪些困惑?”,而不是直接问“需不需要我们的软件?”。
- 引导式提问:在客户回答基础上,通过“您提到效率低,具体是哪个环节耗时最长?”这类问题深入挖掘痛点,我曾用这种方法帮助一位客户发现他真正需要的不是更多员工,而是自动化报表工具。
- 确认式提问:用“您的意思是希望降低30%的沟通成本,对吗?”确保理解准确,避免后续方案偏离需求,这一步能有效减少沟通成本,提升方案精准度。
产品价值呈现的“场景化表达” 客户不关心产品的功能参数,只关心产品能为自己带来什么价值,我习惯用“场景化表达”代替枯燥的技术说明,销售空气净化器时,与其说“CADR值500m³/h”,不如描述“这款产品能在20分钟内净化一个30㎡卧室的空气,让您和孩子每晚都能呼吸到新鲜空气”,为了让表达更直观,我制作了价值对比表:
| 客户痛点 | 传统解决方案 | 我方产品方案 | 客户获得价值 |
|---|---|---|---|
| 会议效率低 | 手动记录易遗漏 | 智能会议纪要自动生成 | 节省50%整理时间 |
| 客户跟进难 | Excel表格管理 | CRM系统自动提醒 | 成交率提升35% |
| 售后响应慢 | 电话等待时间长 | 在线客服15秒响应 | 客户满意度达98% |
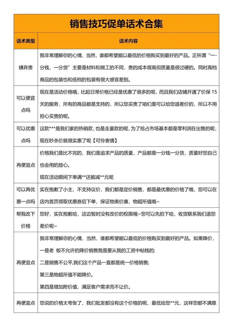
处理异议的“认同+转化”技巧 面对客户异议,直接反驳是大忌,我采用“三步法”:

- 先认同:用“我理解您的顾虑”缓冲客户情绪,即使异议不合理也不当场反驳。
- 再澄清:通过提问了解异议背后的真实原因,客户说“太贵了”,我会问“您是觉得预算超支,还是觉得性价比不高?”
- 后转化:提供证据或替代方案,对于价格异议,我会拆解使用成本,或提供分期付款方案,曾有客户因预算拒绝高端套餐,我推荐了基础版+增值服务的组合,既满足预算又保留了核心功能。
促成交易的“临门一脚”技巧 当客户表现出购买意向时,要抓住时机促成,我常用的方法有:
- 二选一法:“您是需要A套餐还是B套餐?”而不是“您需要吗?”,引导客户做选择而非决定。
- 稀缺性原则:“本月签约可享受免费培训,下月起将恢复原价”,但要确保信息真实。
- 体验式促成:邀请客户参与产品试用或案例分享,让事实说话,我曾在一位犹豫的客户办公室安装了试用机,一周后他主动联系我签了年单。
客户关系维护的“365天法则” 成交只是销售的开始,我建立了客户维护日历:
- 每周:发送行业资讯或使用技巧
- 每月:电话回访使用情况
- 季度:上门拜访并赠送小礼品
- 年度:邀请参加客户答谢会 有位客户在签约后三年持续续约,正是因为我每年都会为他提供最新的行业解决方案,而不仅仅是销售产品,这种长期主义思维让我积累了大量转介绍客户。
自我提升的“复盘-学习-实践”循环 销售能力的提升离不开持续学习,我坚持每天做三件事:
- 复盘当天销售对话:记录成功案例和失败教训,每周总结改进
- 学习行业知识:每天阅读30分钟专业书籍或行业报告
- 角色扮演练习:与同事模拟销售场景,打磨应对话术
通过这些方法,我的成交率在两年内提升了60%,销售没有捷径,但科学的方法能让我们少走弯路,最好的销售技巧是让客户感觉不到你在“销售”,而是在真诚地帮助他解决问题,当你真正成为客户的顾问,成功自然会水到渠成。

相关问答FAQs
Q1:如何应对客户说“我再考虑一下”?
A:当客户说“再考虑一下”时,通常有两种可能:一是真实需要时间决策,二是存在未说出的顾虑,此时应先回应:“这是一个重要的决定,您需要时间考虑很正常,为了更好地帮您分析,您主要是在关注价格、功能还是其他方面?”通过提问找出真实顾虑后,针对性提供解决方案,如果客户确实需要时间,可以主动约定下次沟通时间:“那我们周五下午三点再电话沟通,您看可以吗?”既展现尊重,又避免客户遗忘。
Q2:新手销售如何快速建立客户信任?
A:新手建立信任的关键在于“专业+真诚”:
- 专业形象:着装得体、资料齐全,首次拜访准备公司介绍和成功案例
- 真诚沟通:不夸大产品效果,主动说明产品局限性反而增加可信度
- 价值先行:首次接触可免费提供行业报告或使用建议,展现专业度
- 信守承诺:答应客户的事情按时做到,哪怕是简单的资料发送
- 利用第三方证明:展示客户评价、权威认证等社会认同证据 信任是长期积累的结果,保持耐心和真诚比任何技巧都重要。
