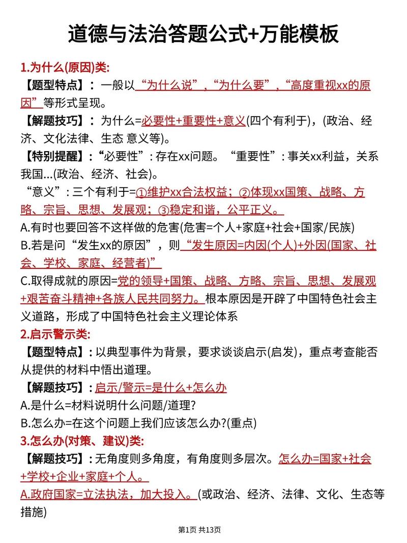
中考政治开卷考试相较于闭卷考试,更侧重对学生知识运用能力、信息检索能力和分析解决问题能力的考查,而非单纯记忆,掌握正确的技巧,能帮助考生在有限时间内高效作答,提升得分率,以下从考前准备、考场策略、答题规范等方面展开详细说明。
考前准备是开卷考试的基础,需做到“三明确一熟悉”,一是明确教材体系,通览七至九年级教材,梳理各单元核心知识点,构建知识框架图,如“国情—国策—战略—社会热点”的逻辑链条,避免答题时因知识点分散而耗时,二是明确高频考点,结合近年考纲和真题,标记“权利与义务”“基本经济制度”“宪法地位”等高频考点,建立“考点索引”,在教材侧边标注页码和关键词,共同富裕见PXX,经济制度见PXX”,方便快速定位,三是明确题型特点,辨析题需先判断再析理,材料分析题要“材料+知识点”,实践探究题需结合生活实际,熟悉教材目录和附录,如“核心观点汇总”“重要法律条文”,这些内容常是答题的理论依据,可准备“错题本”,记录典型例题的解题思路,特别是涉及多知识点综合的题目,考前重点回顾。

考场答题需遵循“审题—定位—整合—表达”四步法,审题是关键,要圈画设问关键词,如“评析”“原因”“建议”,明确题型和答题方向;同时分析材料类型,是文字、图表还是漫画,提取有效信息,例如图表题关注数据变化趋势,漫画题观察夸张细节,定位环节,根据材料信息快速联想教材知识点,优先从高频考点和“考点索引”中定位,若知识点分散,可多本教材联动查阅,如回答“科技创新”时,需结合九年级“创新驱动发展”和八年级“科技改变生活”等内容,整合时避免简单堆砌知识点,要将材料信息与教材理论结合,形成“观点+材料+分析”的结构,例如回答“为什么要保护传统文化”时,先点明“文化是民族的血脉”(教材观点),再结合材料中“非遗传承案例”(材料信息),分析其“增强文化自信”的意义,表达需规范使用学科术语,分点作答,每点先亮观点,再展开论述,字迹工整,段落清晰,特别注意,开卷考试并非“抄书”,而是提炼核心观点,若教材表述过长,可概括关键词,避免大段抄写浪费时间。
时间分配上,建议按分值比例分配,如选择题10分钟,简答题15分钟,辨析题10分钟,材料分析题25分钟,实践探究题10分钟,留5分钟检查,遇到难题先跳过,确保基础题不丢分,检查时重点核对答案是否紧扣设问,知识点是否准确,有无遗漏要点,特别是辨析题的“判断”和“是否明确。
以下是相关问答FAQs:
Q1:开卷考试时,是否需要把所有教材都带到考场?
A1:不建议携带过多教材,可精选3本核心教材(七、八、九年级),并提前用彩色便签标注高频考点页码,另附“知识框架图”和“考点索引本”作为补充,携带过多教材会增加翻阅难度,反而不利于快速查找,考前务必熟悉教材目录,能根据题目关键词快速判断知识点所在大致位置。

Q2:遇到材料分析题,如何快速找到对应的教材知识点?
A2:可通过“材料关键词定位法”,首先通读材料,圈画高频词,如“乡村振兴”“共同富裕”“绿色发展”等,这些词通常对应教材中的“发展战略”“国策”等章节,例如材料中出现“脱贫攻坚成果”,可联想九年级“共同富裕”或“共享发展”相关内容;若涉及“青少年参与”,则定位到“社会责任”或“权利与义务”部分,注意材料中的设问角度,如“原因类”对应“为什么”,“措施类”对应“怎么办”,结合问题缩小检索范围,避免盲目翻阅。

