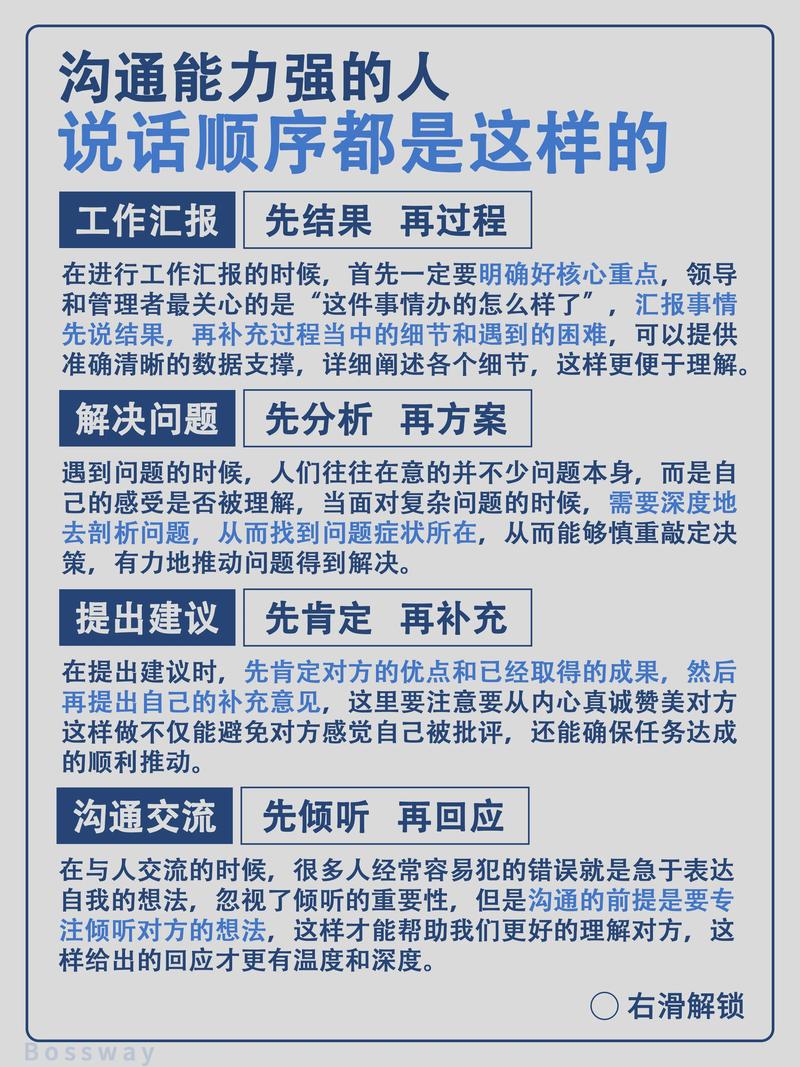
在招聘过程中,搜简历后的沟通是决定候选人转化率的关键环节,高效的沟通技巧不仅能提升招聘效率,还能增强候选人对企业的认同感,以下从准备工作、沟通策略、常见场景应对及后续跟进四个维度,详细解析搜简历后的沟通技巧。
沟通前的充分准备
精准的沟通始于充分的准备,盲目联系候选人不仅浪费双方时间,还可能降低企业专业形象,准备工作需聚焦“信息匹配”与“沟通目标”两大核心。

深度解析简历信息
收到简历后,需快速筛选关键信息:一是硬性条件,如学历、工作年限、核心技能(如编程语言、项目管理工具等)是否与岗位JD(职位描述)匹配;二是软性特质,如过往项目中的角色(负责人/执行者)、业绩成果(用数据量化,如“提升转化率20%”)、职业稳定性(平均在职时长、跳槽原因),技术岗位需重点关注候选人是否使用过目标岗位所需的技术栈,销售岗位则需关注其业绩增长曲线及客户资源积累。
明确沟通目标与核心问题
根据岗位需求,分阶段设定沟通目标:初步沟通阶段以“确认意向度+基础信息核实”为主,重点了解候选人求职动机(如“为何从上一家公司离职”“对新岗位的核心期待”);深度沟通阶段则聚焦“岗位匹配度”,通过行为面试法(STAR法则)挖掘候选人的实际能力,针对“团队协作”能力,可提问“请举例说明你曾如何与跨部门同事解决项目冲突”,而非抽象询问“你擅长团队协作吗”。
制定个性化沟通提纲
避免使用模板化话术,根据候选人简历特点定制沟通内容,对有创业经历的候选人,可重点询问“创业过程中的核心挑战及收获”;对频繁跳槽的候选人,需委婉了解“每次职业变动的主要驱动因素”,提前准备岗位亮点(如团队结构、晋升路径、项目资源),以便在候选人犹豫时有效吸引。
沟通中的策略与技巧
沟通环节的核心是“建立信任+精准传递信息”,需通过语言表达、倾听把控及节奏调节,实现高效互动。

开场白:快速破冰,建立连接
开场白需简洁明了,包含“身份说明+来意表达+个性化提及”三要素。“您好,我是XX公司招聘负责人XX,看到您在XX平台投递的XX岗位,也注意到您之前在XX公司负责过XX项目(结合简历细节),想和您简单沟通下岗位情况,您现在方便吗?” 提及具体项目细节能让候选人感受到“被重视”,降低戒备心理,若对方不便,需主动协商时间,如“那您看今天下午3点或明天上午10点是否方便?我提前发个日程提醒给您”。
提问技巧:结构化提问,挖掘真实信息
采用“开放式问题+封闭式问题”结合的方式,引导候选人全面表达,开放式问题用于了解动机和经历(如“您对下一份工作最看重哪些方面?”),封闭式问题用于确认事实(如“您期望的薪资范围是15-20K,对吗?”),避免连续追问敏感问题(如薪资、离职原因),可在建立信任后穿插提问,先肯定候选人的项目经验:“您负责的XX项目能实现30%的用户增长,团队规模和分工是怎样的?” 再自然过渡到个人角色:“您在其中主要负责哪部分工作?遇到过哪些困难?”
倾听与反馈:积极回应,掌控沟通节奏
沟通中需保持60%以上的倾听时间,通过“点头”“嗯”“明白”等肢体语言或口头回应,让候选人感受到被关注,对关键信息需及时复述确认,如“您的意思是,您更看重岗位的发展空间而非薪资,对吗?” 当候选人回答模糊或偏离主题时,需礼貌引导,“这个问题很有意思,我们稍后可以展开聊,现在想先了解下您对XX技能的掌握程度。”
价值传递:精准匹配岗位与候选人需求
在介绍岗位时,需结合候选人的关注点突出价值,若候选人重视成长性,可强调“公司有完善的导师制,新人入职后可参与XX核心项目,由资深工程师带队”;若关注工作生活平衡,可说明“团队实行弹性工作制,每周可远程办公1天”,避免单方面灌输信息,可通过提问确认候选人需求,如“您刚才提到希望接触更多跨部门协作,我们岗位恰好需要和产品、运营团队紧密配合,您觉得这点是否符合期待?”

常见场景的应对方法
沟通中难免遇到候选人犹豫、拒绝或质疑,需灵活调整策略,确保沟通效果。
候选人意向度低:“我目前比较满意现状”
此时需挖掘“不满意现状”的潜在痛点,而非强行推销岗位,可委婉询问:“您对目前的工作状态很满意吗?是否有觉得可以提升的地方?比如职业发展空间、工作内容挑战性等?” 若候选人提及具体痛点(如“团队项目较少,能力提升慢”),则针对性介绍岗位优势:“我们岗位正好有XX新项目,您能主导核心模块,对能力积累很有帮助。”
候选人质疑岗位:“这个岗位需要加班吗?薪资有谈判空间吗?”
对敏感问题需坦诚回应,避免模糊承诺,例如关于加班:“项目阶段会有紧急需求,但我们会通过合理排期减少加班,平均每周加班不超过10小时,且提供调休或加班补贴。” 关于薪资:“我们的薪资结构是固定薪资+绩效奖金,根据面试结果,最高可到XX范围,入职后还有年度调薪机会,您觉得这个框架是否符合预期?”
候选人能力存疑:“您简历中提到的XX技能,具体应用场景是什么?”
采用“STAR法则”要求候选人举例说明,而非依赖主观评价。“能否分享一个您用XX技能解决实际问题的案例?比如当时的目标是什么,您如何运用技能,最终结果如何?” 通过具体案例判断候选人能力真实性,避免“纸上谈兵”。
沟通后的跟进与闭环
沟通结束不代表招聘流程的终结,及时有效的跟进能显著提升候选人转化率。
即时总结与反馈
沟通结束后5分钟内,记录关键信息:候选人意向度、优势短板、待解决问题(如薪资期望、到岗时间)、后续沟通时间,若候选人明确表示感兴趣,需24小时内反馈面试安排,“感谢您今天的沟通,您的XX经验与岗位非常匹配,我们希望邀请您本周五下午到公司面试,您看时间是否方便?”
分阶段跟进策略
对进入面试环节的候选人,需在面试前1天发送提醒(包含时间、地点、联系人、需携带的材料);面试后24小时内反馈结果,无论通过与否均需礼貌告知:通过则说明下一步流程,未通过则简要说明原因(如“您的XX能力与岗位要求略有差距,我们会将您的简历存入人才库,未来有合适岗位会优先联系”),对暂不合适的候选人,可定期(如每3个月)发送行业动态或岗位信息,保持联系。
建立候选人档案库
将沟通过的候选人信息分类存档,标注“意向强烈”“可备选”“不合适”等标签,并记录沟通历史,对“可备选”候选人,可在新岗位开放时优先联系,缩短招聘周期。
相关问答FAQs
Q1:候选人简历与岗位要求部分匹配,是否需要沟通?
A:建议沟通,简历筛选是初步判断,实际沟通中可能发现候选人的隐藏优势(如可迁移技能、学习能力强)或岗位的适配空间(如部分技能可通过短期培训掌握),沟通时可侧重了解候选人的“可塑性”和“求职动机”,若候选人愿意接受挑战且价值观匹配,可纳入面试范围,避免错失潜力人才。
Q2:如何判断候选人在沟通中是否说谎?
A:可通过以下技巧识别:一是细节追问,例如候选人提到“带领团队完成XX项目”,可追问“团队有多少人?您作为负责人,具体分工是如何安排的?”,若回答含糊或前后矛盾,需警惕;二是观察语气与肢体语言,说谎时可能出现频繁停顿、眼神闪躲、小动作增多等;三是交叉验证,例如候选人提供的离职原因与背景调查结果不一致,需进一步核实,避免直接质疑,可通过“您提到的XX情况,我们之前了解到的是XX,能否帮忙解释下差异?”委婉引导。
