(主标题+副标题,兼顾SEO与吸引力):
高三语文答题技巧:从“失分重灾区”到“提分快车道”,名师独家秘籍大公开! 告别盲目刷题!掌握这8大核心技巧,让你的语文分数“逆风翻盘”,考场超常发挥!
文章引言(痛点切入,引发共鸣,引导阅读):
高三的战场,语文常常是许多同学的“隐痛”,明明付出了大量时间背诵古诗文、刷阅读理解,成绩却始终在“及格线”附近徘徊,难以突破,你是否也曾困惑:

- 阅读理解:感觉读懂了,但答案总是“踩不到点”?
- 古诗文鉴赏:术语背了一箩筐,分数却惨不忍睹?
- 现代文阅读:感觉文章“云里雾里”,抓不住作者意图?
- 作文:构思半天,写出来却平淡如水,拿不到高分?
别担心!你不是一个人在战斗,高三语文提分,并非靠“死记硬背”和“题海战术,而是需要科学的策略和高效的技巧,我们就将为你揭开语文高分的神秘面纱,分享一套经过无数学霸验证的“答题心法”,助你精准避坑,高效提分,让语文成为你高考中最稳的“加分项”!
文章正文(结构化、模块化,干货满满,易于阅读和收藏):
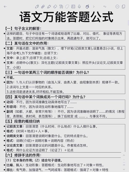
第一部分:知己知彼——洞悉高考语文的“游戏规则”
在掌握技巧之前,我们首先要明白高考语文到底在考什么,它考察的是你的“信息筛选与整合能力”、“逻辑思辨与表达能力”以及“文化底蕴与审美鉴赏能力”。
- 核心目标:不是让你成为文学家,而是检验你是否具备一个大学生应有的基本素养。
- 命题趋势:越来越注重情境化和思辨性,强调在具体语境中解决问题的能力。
理解了这一点,你就能明白:所有答题技巧,本质上都是围绕“如何更准、更快、更好地展现你的能力”来设计的。
第二部分:八大核心答题技巧——分模块击破,精准提分
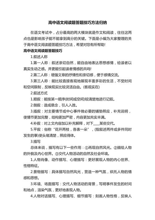
现代文阅读(文学类/实用类)—— “三步定位法”

现代文阅读是失分“重灾区”,但也是提分“潜力股”,掌握“三步定位法”,让你秒变“阅读高手”。
-
第一步:速读,圈画“路标”(用时3-5分钟)
- 目的:建立文章整体认知,明确文体和核心内容。
- 做法:快速浏览标题、首尾段、每段首句,用笔圈出核心人物、关键事件、中心观点、情感态度等“路标”信息。
-
第二步:审题,锁定“靶心”(用时1-2分钟)
- 目的:明确题目问什么,避免答非所问。
- 做法:圈出题干中的动词(如“分析”、“概括”、“说明”、“赏析”)、限定词(如“第三段”、“作者认为”、“主要原因”)和答题角度(如“修辞手法”、“结构作用”)。
-
第三步:定位,精准“摘抄”与“整合”(用时5-8分钟)
(图片来源网络,侵删)- 目的:从原文中找到答题依据,组织答案。
- 做法:
- 关键词定位:根据题干关键词,迅速回到原文定位相关区域。
- 分层概括:找到区域后,分层概括信息要点,通常答案就隐藏在原文的句子或段落中。
- 规范作答:分点作答,用“①②③”标明,答案尽量使用原文关键词句,进行适当整合,用自己的话转述。
【避坑指南】:切忌脱离原文,凭空想象!所有答案的根源都在文本中。
古诗文阅读(文言文+诗歌)——“翻译为桥,理解为魂”
很多同学对古诗文望而生畏,其实只要掌握了方法,它就是你超越别人的“加分项”。
-
文言文阅读:
- 先看问题,再读文章:带着问题去读,目标明确,效率更高。
- “猜”字词,不死磕:遇到不懂的实词、虚词,根据上下文语境、语法结构(词性)、常识大胆猜测,重点关注课内学过的通假字、一词多义、词类活用。
- 抓“人、事、理、情”:快速理清文章的人物关系、主要事件、中心道理和作者情感,这四点是答题的“总纲”。
-
诗歌鉴赏:
- “三看”定基调:一看(定题材、情感),二看作者(定风格、时代背景),三看意象(定画面、情感)。
- “万能公式”破题:
- 问手法:手法(比喻、拟人、借景抒情等) + 内容(描绘了什么景象/画面) + 效果(渲染了什么氛围,表达了什么情感)。
- 问情感:通过XX意象/手法,表达了作者XX(喜悦、愁苦、愤懑、旷达等)的情感。
- 问炼字:字义(解释字在句中的意思) + 手法(该字用得好,好在何处?如化静为动、化抽象为具体) + 情感(表达了作者怎样的情感)。
【避坑指南】:不要用现代汉语的习惯去理解古文和诗歌的表达方式,要“入乡随俗”。
语言文字运用——“语境为王,细节致胜” 灵活多变,但万变不离其宗,核心就是“理解语境”。
- 成语/病句:回归句子本身,看成语使用是否恰当,句子成分是否残缺、搭配是否得当、逻辑是否通顺,不要仅凭“感觉”。
- 补写句子:瞻前顾后,看空格前后的内容,确定句式、逻辑和内容上的衔接,确保补写的句子与上下文语意连贯、内容相关、句式一致。
- 图文转换:先看图,明确图表的核心信息(最大值、最小值、趋势、对比等),再用简洁、准确的语言进行描述,注意不要遗漏关键数据。
【避坑指南】:语言运用题最忌想当然,一定要回归文本和图表,每一个字都要有依据。
作文——“凤头豹尾,结构清晰,思想深刻”
作文是语文的“半壁江山”,想拿高分,必须做到“有料、有序、有思想”。
-
凤头(开头):亮明观点,引人入胜
- 方法:用名言警句、排比设问、故事引入、社会热点等方式,快速切入主题,并在结尾处清晰亮出你的中心论点。
-
猪肚(主体):结构清晰,论据充分
- 结构:采用“总-分-总”或并列式、递进式结构,每个分论点独立成段,段首最好有中心句。
- 论据:做到“古今中外,正反结合”,既有历史典故,又有现实案例;既有正面事例,也有反面反思,让论据丰富且有说服力。
-
豹尾(:总结全文,升华主题
- 方法:回应开头,总结全文,可以发出号召、提出希望或引人深思,让文章的立意得到升华,留下余味。
-
卷面:整洁美观,印象加分
- 要求:字迹工整,段落分明,无涂改,卷面是给阅卷老师的第一印象,好的卷面能让你的作文无形中提升3-5分。
【避坑指南】:切忌“观点跑偏”、“论据陈旧”、“结构混乱”,考前务必准备2-3个不同领域的素材库,并练习列提纲。
第三部分:考场实战策略——细节决定成败
- 时间分配:建议用时:作文(60-65分钟)、现代文阅读(25-30分钟)、古诗文阅读(20-25分钟)、语言文字运用(15分钟)、选择题(15分钟),灵活调整,但绝不
