工伤事故是企业经营中难以完全避免的风险,当员工发生工伤时,作为甲方(用人单位)代表,如何进行有效、合法且负责任的谈判,妥善处理后续事宜,不仅关乎企业的直接经济利益,更关系到企业声誉、团队稳定与法律合规,掌握科学的谈判技巧,能够帮助企业在保障员工合法权益的同时,维护自身正当利益,实现劳资双赢的局面。
谈判前的核心准备:法律为基,事实为据

谈判绝非临时应对,而是建立在充分准备的基础之上,核心在于对法律政策的精准把握和对事实情况的全面掌握。
-
精通法律法规与政策动态:这是甲方谈判的底线和底气所在,谈判者必须熟练掌握《工伤保险条例》及所在地的实施办法,明确工伤认定标准、劳动能力鉴定流程、工伤保险待遇计算方式(包括医疗费、停工留薪期工资、护理费、一次性伤残补助金等),更重要的是,需关注最新政策调整,根据人力资源和社会保障部、国家统计局发布的《2023年度人力资源和社会保障事业发展统计公报》,全国工伤保险参保人数已超9亿人,基金累计结存可观,这体现了工伤保险制度的覆盖广度与基金保障能力,需密切关注所在省市上年度职工月平均工资的公布,这是计算多项工伤待遇的基准数据。
-
全面、客观调查事实:立即启动内部调查,固定证据,包括事故经过的书面报告、现场照片视频、医疗记录、目击证人证言、考勤记录、劳动合同、工资银行流水等,清晰界定事故是否发生在工作场所、工作时间、因工作原因,这是认定工伤的关键,事实清晰,才能在谈判中避免不必要的争议。
-
进行专业的损失初步评估:在医疗情况相对稳定或完成劳动能力鉴定后,应依据法律法规,结合员工工资水平、伤残等级、地方标准,初步计算出企业可能承担的经济补偿范围,区分哪些由工伤保险基金支付,哪些需由用人单位自行承担(如停工留薪期工资、部分等级的伤残就业补助金等)。
(图片来源网络,侵删)
谈判中的核心技巧:态度为先,策略为辅
谈判是沟通的艺术,更是心理与法律的综合实践。
-
秉持诚恳负责的基调:开场即表达对员工受伤的关切与慰问,表明企业积极处理、依法承担责任的明确态度,避免冷漠或推诿,这能有效缓和对立情绪,为理性沟通创造氛围,强调企业将严格遵循法律框架解决问题,建立基本的信任。
-
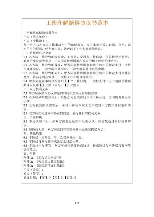
清晰沟通法律框架与标准:用通俗语言向员工及其家属解释相关法律规定和待遇计算明细,可以制作简单的测算表,直观展示各项待遇的来源与金额,结合最新数据说明:
(图片来源网络,侵删)
| 待遇项目 | 支付主体 | 计算基准/说明 (参考2023-2024年普遍标准) | 数据/政策依据 |
|---|---|---|---|
| 医疗费用 | 工伤保险基金 | 符合目录范围内的实报实销。 | 《工伤保险条例》第三十条 |
| 停工留薪期工资 | 用人单位 | 原工资福利待遇不变,期限根据医疗情况确定,一般不超过12个月。 | 《工伤保险条例》第三十三条 |
| 一次性伤残补助金 | 工伤保险基金 | 以本人工资为基数,按伤残等级对应月份数支付,十级伤残为7个月工资。 | 《工伤保险条例》第三十五条至三十七条 |
| 一次性工伤医疗补助金 | 工伤保险基金 | 解除劳动关系时支付,具体标准由省、自治区、直辖市人民政府规定。 | 《工伤保险条例》第三十六条、三十七条 |
| 一次性伤残就业补助金 | 用人单位 | 解除劳动关系时支付,具体标准由省、自治区、直辖市人民政府规定。 | 《工伤保险条例》第三十六条、三十七条 |
| 伤残津贴(1-4级) | 工伤保险基金(主要部分) | 按本人工资一定比例按月支付(如一级伤残为90%)。 | 《工伤保险条例》第三十五条 |
(注:上表为通用框架示例,具体金额需依据员工本人工资、所在地人民政府公布的最新一次性医疗/就业补助金标准及上年度职工月平均工资精确计算,数据来源权威性基于《工伤保险条例》及各省市最新实施细则。)
-
倾听诉求,区分合理与不合理部分:耐心听取员工方的要求,对其合理的、符合法律规定的部分,应予以确认和接纳;对超出法律标准或缺乏依据的诉求,要温和而坚定地依据法律和政策予以解释,说明无法支持的原因,避免简单拒绝,而是引导回法律框架内讨论。
-
善用协商与替代方案:在法律规定的弹性空间内(如协商解除劳动关系时的额外补偿),可以展现灵活性,考虑通过补充商业保险、提供转岗培训、协助再就业等人性化方式,作为经济补偿之外的补充方案,往往能更好地达成和解。
-
坚持书面协议与规范流程:任何达成一致的解决方案,尤其是涉及支付款项、劳动关系处理的,必须形成书面《工伤赔偿和解协议》,协议条款应清晰、无歧义,明确列明赔偿项目、金额、支付方式、支付期限以及双方权利义务终结的声明,务必确保协议内容不违反法律强制性规定,并建议员工方在完全理解的前提下签署,所有支付凭证均应妥善保管。
需要特别注意的风险与红线
- 绝不逃避工伤认定:无论事故大小,符合条件即应主动申报,企图通过私了掩盖、不申报,可能导致员工后期维权时企业面临全额承担费用、行政处罚乃至信用受损的风险。
- 避免承诺无法兑现的条件:谈判中切忌为了暂时平息事态而做出超越权限或企业无法兑现的口头承诺。
- 关注员工心理与情绪:工伤员工可能承受身体痛苦和心理压力,沟通过程中需保持同理心,对于情绪激动者,可适当增加沟通次数,或邀请工会、调解组织介入。
- 保留专业法律顾问支持:对于伤残等级高、案情复杂、争议巨大的案件,应及时咨询或聘请专业劳动法律师,确保整个处理流程合法合规,控制潜在法律风险。
处理工伤谈判,本质是在履行法定义务与社会责任,甲方代表应将“合法、合理、合情”作为贯穿始终的原则,通过充分的准备、专业的沟通和诚恳的态度,完全可以将一场潜在的冲突,转化为展现企业担当、巩固内部信任的契机,最终目标不仅是解决一次赔偿,更是维护企业健康的用工环境和可持续发展的根基,在法律法规日益完善、劳动者维权意识不断增强的今天,规范、人性化的工伤处理方式,本身就是企业核心竞争力的重要组成部分。
