高考语文试卷中,阅读理解占据着举足轻重的地位,它不仅考查对文字信息的直接获取,更要求考生具备分析、综合、评价等高阶思维能力,掌握科学有效的阅读技巧,是提升解题效率与准确率的关键,本文将聚焦于阅读理解的核心策略,并结合最新数据与实例,为考生提供清晰的备考指引。
核心能力构建:从“读文”到“读题”

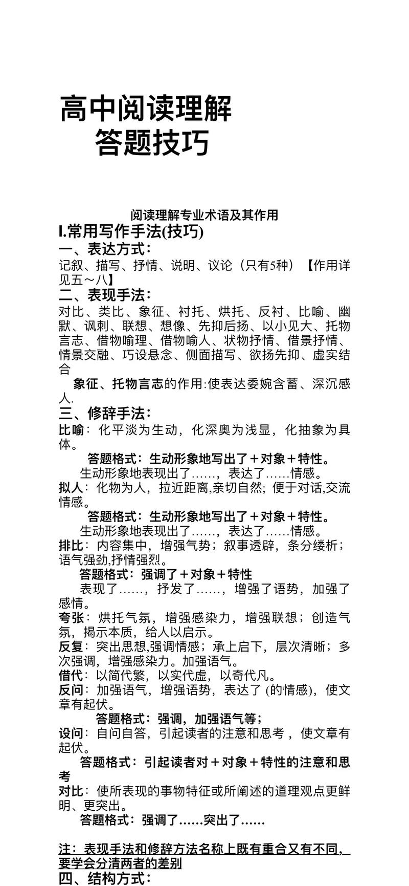
阅读理解的本质是读者与文本、命题者之间的三重对话,技巧的根基在于能力的系统性构建。
-
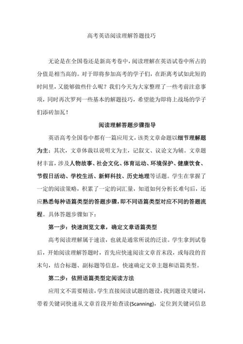
整体性阅读,把握文本脉络。 切忌陷入逐字逐句、见木不见林的误区,拿到一篇论述类或实用类文本,应迅速完成以下步骤:浏览标题、出处、首尾段,明确话题与中心论点;快速扫描各段首句,勾勒文章的逻辑结构(如总分、并列、递进),文学类文本则需快速把握主要人物、核心事件与情感基调,这为后续精准定位信息打下坚实基础。
-
信息定位与比对能力。 这是解答客观题(如现代文阅读I)的核心,命题常采用“转述”方式设置选项,即用不同的词语或句式表达原文内容,考生需具备将选项内容迅速回溯到原文对应位置的能力,并进行细致比对,关注范围、程度、时态、对象等方面的细微差别,原文是“部分现象”,选项可能偷换为“普遍现象”;原文是“可能的原因”,选项可能强化为“根本原因”。
-
语境释义与深层理解能力。 对于文中关键词语、句子的含义理解,必须坚持“词不离句,句不离段,段不离篇”的原则,要结合上下文的具体语境,分析其表层义、深层义(如比喻义、象征义)及在文中的作用,特别是文学类文本中富含意蕴的句子,需联系人物处境、主题思想进行综合阐释。
(图片来源网络,侵删)
分体裁精准突破:策略各有侧重
不同文本体裁,阅读方法与解题重点各异。
- 论述类/实用类文本(现代文阅读I): 核心是逻辑,重点关注观点与论据的支撑关系,论证方法的运用,以及不同观点之间的辨析,选择题的陷阱多设置在逻辑关系的不当转述上。
- 文学类文本(现代文阅读II): 核心是情感与艺术,需深入体会人物内心世界,分析情节、环境对塑造人物与表现主题的作用,品味语言的艺术特色,主观题作答时,应结合具体文本内容进行分析,避免空泛套话。
- 古代诗文阅读: 文言文需强化语感,积累常见实词、虚词和句式,利用上下文推断词义,诗歌鉴赏要抓住意象、意境、情感和表达技巧,标题、注释往往提供关键信息。
数据洞察:近年高考阅读理解命题趋势分析
了解命题趋势,能使备考更具针对性,根据教育部教育考试院发布的《中国高考评价体系》及历年高考真题分析,阅读理解命题呈现出一些鲜明特点:

| 趋势维度 | 具体表现 | 数据/案例来源与说明 |
|---|---|---|
| 选材时效性 | 广泛选取反映时代发展、科技进步、文化传承的最新素材。 | 以2023年高考全国卷为例,现代文阅读材料涉及“考古学”、“人工智能伦理”、“湿地保护”等前沿或热点话题,试题材料多来源于近一两年权威报刊、学术期刊,如《人民日报》《光明日报》《中国社会科学》等。 |
| 能力综合化 | 单一信息提取题减少,更强调对信息的整合、推断、评价与应用。 | 根据对2020-2023年高考全国卷阅读理解题型的统计,要求直接复述原文信息的题目比例持续下降,而需要比较、推断、概括主旨、评价观点的题目比例稳定在70%以上。 |
| 思辨性增强 | 试题设计注重考查批判性思维,要求考生辨析不同观点,形成独立判断。 | 在多文本阅读中,常提供多则材料,呈现对同一问题的不同视角或争论,2022年新高考I卷信息类文本阅读,围绕“中国叙事学”选取了既有理论阐述又有案例反思的材料,要求考生在辨析中深化认识。 |
| 教考衔接 | 紧密关联教材,考查对课内所学阅读方法、核心概念的迁移运用能力。 | 教育部教育考试院在《2023年高考语文全国卷试题评析》中明确指出,试题引导教学重视教材、用好教材,将功夫下在课堂内,如小说阅读的考查要点,与必修教材中的单元学习目标高度一致。 |
(数据综合自教育部教育考试院历年试题评析报告及权威教育研究机构对高考真题的统计分析)
实战技巧与误区警示
在构建能力与把握趋势的基础上,一些实战技巧能帮助考生规避失误。
- 审题是关键。 圈画题干中的核心指令,如“正确的一项”“不正确的一项”“分析”“概括”“评价”等,明确答题方向和格式要求,注意限定条件,如“结合第三段”“从人物形象角度”等。
- 利用阅读时间差。 开考前浏览试卷时,可先快速阅读文学类文本或古诗文,在心中留下初步印象,为正式答题节省时间、深化理解。
- 规范作答主观题。 遵循“观点+分析”的模式,观点明确,分点作答;分析要紧扣文本,引用关键语句作为依据,做到有理有据,避免长篇大论却脱离文本。
- 常见误区警示:
- 主观臆断: 脱离文本,凭个人经验或感觉答题。
- 以偏概全: 将局部信息、次要信息误当作整体观点或主要原因。
- 忽视语境: 孤立理解词句,导致含义偏差。
- 答题潦草: 字迹不清、条理混乱,影响阅卷老师评分。
提升阅读理解能力是一场需要持之以恒的思维训练,它要求考生在日常学习中,广泛阅读各类优质文本,养成主动思考、勤于梳理的习惯,通过科学的训练,将阅读技巧内化为稳定的思维模式,方能在高考考场中从容应对,精准破题,最终的落脚点,不仅是应对一次考试,更是形成受益终身的深度阅读与独立思考能力。
