在三位一体的无领导小组讨论中,参与者需同时展现个人能力、团队协作与角色适应性,通过系统化的策略提升讨论效率与个人表现,以下从准备阶段、角色定位、沟通技巧、时间管理及冲突解决五个维度展开详细分析,辅以表格工具,帮助考生掌握核心技巧。
准备阶段:精准定位与信息储备
深入理解“三位一体”内核
“三位一体”强调个人能力(逻辑、表达、应变)、团队协作(倾听、支持、整合)与角色适应性(灵活切换领导者、协调者、执行者)的融合,需提前明确讨论目标:在达成共识的基础上,凸显个人价值。

案例分析与框架搭建
- 快速拆题:用“3W法则”明确任务(What:讨论议题;Why:目标;Who:角色分工)。“企业如何优化供应链”需拆解为“问题诊断(现状)-方案设计(策略)-落地路径(执行)”三层次。
- 工具储备:掌握“SWOT分析”“5W2H”“金字塔原理”等模型,确保观点结构化。
团队预判与角色适配
通过观察组员特点(如语速、专业背景、情绪状态),预判潜在角色竞争者,提前规划“备选角色”,若组员多强势,可侧重“协调者”;若组员沉默寡言,可主动承担“破冰者”。
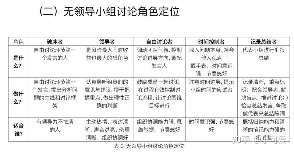
角色定位:动态切换与价值贡献
在无领导小组中,角色并非固定,需根据讨论阶段灵活调整,核心是“填补空白,强化共识”。
| 阶段 | 核心角色 | 行动策略 | 风险规避 |
|---|---|---|---|
| 破冰(0-5min) | 组织者/破冰者 | 主动提议流程(如“我们先明确目标,再分点讨论,最后汇总”),推动规则建立。 | 避免过度主导,给他人表达空间。 |
| 讨论(5-25min) | 协调者/贡献者 | 整合矛盾观点(如“A方案侧重效率,B方案侧重风险,可结合为‘分阶段试点’”),用数据/案例支撑观点。 | 不强行说服,以“我们是否可以…”代替“你应该…”。 |
| 25-30min) | 总结者/时间控制者 | 梳理逻辑主线,突出团队共识,补充遗漏要点(如“我们补充了成本控制细节”),提醒时间节点。 | 避免只罗列观点,需体现“为什么选这个方案”。 |
关键原则:角色服务于任务,而非个人表现,当讨论陷入僵局时,即使自己是“贡献者”,也需切换为“协调者”,推动进程。
沟通技巧:高效表达与深度倾听
表达:“观点+论据+价值”结构
- 观点前置:用“我认为…因为…”开门见山,避免冗长铺垫。“我认为应优先拓展线上渠道,因为数据显示线上用户增长30%,且成本低于线下20%。”
- 数据/案例支撑:提前准备行业案例(如“参考某企业社群运营模式,用户复购率提升15%”),增强说服力。
- 尊重差异:对反对意见回应“您的角度很有价值,我们可以结合…”,避免直接否定。
倾听:“抓关键词+确认意图”
- 记录关键信息:用符号标记组员观点(如“△效率”“◇风险”),快速归类。
- 确认理解:复述他人观点(如“您的意思是,我们需要先做市场调研再决策,对吗?”),避免误解。
- 适时追问:对模糊点补充(如“您提到的‘低成本策略’,具体是指降低生产成本还是营销成本?”),深化讨论。
时间管理:节奏把控与任务优先级
无领导小组讨论时间紧张,需通过“阶段划分+弹性调整”确保效率。

划分阶段与预留缓冲
- 30分钟讨论:建议破冰(3min)、观点发散(10min)、方案整合(10min)、总结准备(7min),预留2min弹性应对超时。
- 工具辅助:主动计时(如“还剩15分钟,我们需要进入方案整合阶段”),提醒团队聚焦核心问题。
优先级排序
- 紧急重要:先解决“目标不明确”“观点冲突”等阻碍进程的问题。
- 次要搁置:对非核心争议点(如具体数据细节),可标记为“待补充”,避免纠结。
冲突解决:化分歧为共识
讨论中难免出现观点对立,需通过“理性分析+利益平衡”化解矛盾。
区分“事实”与“观点”
- 事实分歧:用数据/权威资料佐证(如“根据行业报告,该市场渗透率已达60%,建议谨慎进入”)。
- 观点分歧:寻找共同目标(如“我们都希望方案落地可行,是否可以分短期、长期两步走?”)。
引导“建设性妥协”
- 折中方案:A方案风险高,B方案见效慢,可先实施B方案中的小范围试点,验证后再调整”。
- 搁置争议:对暂时无法达成一致的点,记录为“待后续讨论”,避免影响整体进度。
相关问答FAQs
Q1:如何在讨论中避免“话痨”或“隐形人”的极端角色?
A1:平衡发言需做到“有质量的表达+有价值的倾听”,话痨者需注意“先倾听后发言”,聚焦他人未提及的维度,避免重复;隐形者则需抓住“破冰”“补充细节”“总结共识”等机会,用“我同意XX的观点,同时补充…”句式切入,每次发言控制在30秒内,确保精炼。
Q2:当讨论偏离主题时,如何有效拉回正轨而不显得强势?
A2:可使用“温和提醒+锚定目标”策略。“刚才我们讨论了很多细节,比如具体执行人员,但任务的核心是‘优化方案可行性’,我们是否可以先聚焦‘关键步骤’的优先级,再讨论人员分工?”通过复述任务目标,将讨论拉回主线,同时以“我们”代替“你”,减少对立感。

