下面我为你梳理一套系统、实用的高中散文阅读技巧,分为“四步阅读法”和“核心考点突破”两大部分,希望能帮你打通任督二脉。
第一部分:四步阅读法(宏观把握,层层深入)
这个方法旨在帮你建立清晰的阅读路径,避免一头扎进文字里迷失方向。

第一步:初读速览,把握“形”——整体感知(5分钟)
拿到一篇散文,不要急着逐字逐句分析,先像看风景一样,快速浏览一遍。
目标: 了解文章写了什么人、什么事、什么景,对文章有一个初步的整体印象。
具体做法:
- 标题是文章的眼睛,思考:标题是名词、动词还是短语?它可能暗示了文章的中心思想、主要意象或作者的情感基调,比如史铁生的《我与地坛》,标题就限定了“我”和“地坛”这两个核心元素。
- 抓首尾段: 开头往往引出话题、奠定基调;结尾常常总结全文、点明主旨,这两段是理解文章的“钥匙”。
- 扫视中间段: 快速浏览每一段的开头和结尾句,找出文章的主要线索和关键信息,是按时间顺序、空间顺序,还是情感变化顺序?
- 记关键词: 在脑海中留下几个核心词汇,故乡”、“老屋”、“父亲”、“春天”、“悲伤”等。
此步核心: 弄清文章的“骨架”——写了什么,基本线索是什么。

第二步:精读细品,理解“神”——主旨探究(10-15分钟)
“神”就是散文的灵魂——作者的思想感情和文章的中心主旨,这是散文阅读的重中之重。
目标: 准确概括文章主旨,理解作者的情感态度。
具体做法:
- 寻找“文眼”: “文眼”是全文最精炼、最传神,最能体现主旨的句子或词语,它可能是议论性的句子,也可能是饱含情感的抒情句,比如朱自清《背影》中“我看见他戴着黑布小帽,穿着黑布大马褂,深青布棉袍,蹒跚地走到铁道边,慢慢探身下去……”,这个细节就是“文眼”,承载了深沉的父爱。
- 分析线索: 散文的线索是贯穿全文的脉络,常见的有:
- 事物线索: 以某一具体事物(如《白杨礼赞》中的白杨树)为线索。
- 情感线索: 以作者的情感变化(如从失望到希望)为线索。
- 时空线索: 以时间或空间转移为线索。
- 人物线索: 以某个人物的活动为线索。 抓住线索,就能把零散的材料串联起来,理解作者的思路。
- 品味关键句: 重点品味议论、抒情、反复出现的句子,这些句子往往是作者观点的直接流露。
- 概括主旨: 用“本文通过记叙/描写……,表达了作者……的思想感情,揭示了……的主题”的句式进行概括,这个句式能帮你理清思路,确保主旨概括得全面准确。
此步核心: 弄清文章的“灵魂”——作者想表达什么。

第三步:深读析法,品“味”——语言与技巧鉴赏(10分钟)
如果说主旨是“神”,那么语言和技巧就是承载“神”的“肉”和“骨”,高考题常从这里入手。
目标: 分析作者如何运用语言和技巧来表现主旨、抒发情感。
具体做法:
-
品味语言:
- 炼字: 动词、形容词、副词的妙用,春风又绿江南岸”的“绿”字,一个字就写活了春天的景象。
- 句式: 长短句结合、整散句结合有何效果?短句有力,长句舒缓,富有节奏感。
- 修辞: 比喻、拟人、排比、夸张、反复等,分析修辞不仅要知道是什么,更要分析其表达效果,比如比喻,是为了让抽象的道理更形象,让平淡的描写更生动。
- 风格: 语言是质朴自然,还是华丽典雅?是幽默风趣,还是庄重严肃?这要与作者情感和文章主旨联系起来。
-
分析技巧:
- 表达方式: 记叙、描写、议论、抒情、说明在文中是如何结合的?描写(特别是细节描写)是散文的血肉,议论和抒情是散文的筋骨。
- 表现手法:
- 象征: 用具体事物暗示抽象情感或思想(如《白杨礼赞》)。
- 对比/衬托: 用一事物突出另一事物的特点。
- 抑扬: 欲扬先抑或欲抑先扬,使文章波澜起伏,增强可读性。
- 借景抒情/融情于景: 晅景合一,情景交融。
- 联想与想象: 由当前事物想到其他相关事物,使内容更丰富。
- 结构技巧:
- 铺垫与照应: 前有伏笔,后有回应,使结构严谨。
- 设置线索与悬念: 引导读者,吸引兴趣。
- 卒章显志: 在文章结尾点明主旨。
此步核心: 弄清文章的“血肉”——作者是怎么写的,为什么这么写。
第四步:回归整体,答“问”——规范作答(5-10分钟)
有了前面的铺垫,答题就水到渠成了。
目标: 准确、规范地回答题目要求。
具体做法:
- 审题干: 圈出题干中的关键词,如“分析”、“赏析”、“作用”、“原因”、“含义”等,明确题目问的是什么,有几个问题。
- 定区间: 根据题干,回到原文中找到对应的答题区域,答案往往就在原文的“附近”。
- 抓要点: 结合第三步的分析,从语言、技巧、结构、内容等多个角度提炼要点。
- 组织语言:
- 观点先行: 先亮明你的观点或答案。
- 原文支撑: 引用原文关键词句作为证据。
- 分析阐释: 分析这些词句是如何表现主旨、抒发情感的,即阐述“为什么”。
- 结构清晰: 使用“………”或“从……角度……从……角度……”等逻辑词,让答案条理分明。
- 分点作答: 如果问题比较复杂,分点作答能让阅卷老师一目了然。
此步核心: 弄清文章的“出口”——如何把你的理解清晰地表达出来。
第二部分:核心考点突破(针对题型,精准打击)
了解了方法,我们再来看看具体的考点和应对策略。
理解重要词语的含义
- 提问方式: 如何理解文中“×××”一词的含义?
- 解题思路:
- 本义: 先看词语本身的意思。
- 语境义: 这是关键!分析该词语在具体句子中的意思,以及它所在的段落和全文的语境。
- 情感义/象征义: 这个词语是否寄托了作者的特殊情感或象征了某种意义?
- 答题模板: “‘×××’一词,本指……,在文中指……,它表现了/暗示了……”
理解重要句子的含意
- 提问方式: 如何理解文中画线句子的深刻含意?
- 解题思路:
- 抓关键词: 句子中哪个词是理解的关键?
- 分析结构: 这是一个单句还是复句?如果是复句,分句之间是什么关系(因果、转折、并列等)?
- 联系主旨: 这个句子在全文中起什么作用?它与文章的中心思想有何关系?
- 答题模板: “这句话表面上说的是……,深层含义是……,它表达了作者……的情感/揭示了……的道理。”
分析文章结构,把握行文思路
- 提问方式: 文章的线索是什么?作者是如何组织材料的?
- 解题思路:
- 判断线索类型: 回到第二步,判断是事物、情感、时空还是人物线索。
- 梳理段落关系: 分析段落间的逻辑关系,是总分、并列、递进还是转折。
- 概括思路: 用“本文以……为线索,先写了……,再写了……,…”的句式来概括。
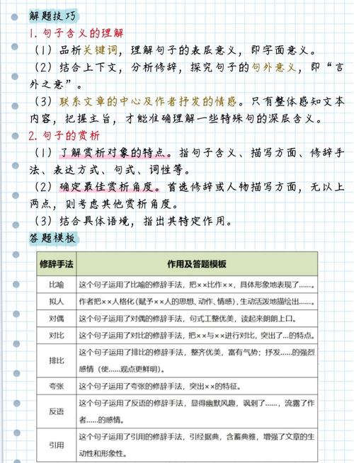
鉴赏文学作品的表达技巧
- 提问方式: 分析这段话的表达技巧及其效果。
- 解题思路:
- 识别技巧: 准确判断使用了哪种修辞、表现手法或表达方式。
- 这种技巧具体运用了什么内容?(比如比喻,把什么比作什么)
- 阐述效果: 这么写有什么好处?一定要结合主旨和情感来分析!
- 效果分析方向:
- 内容上: 使……更形象/具体/深刻。
- 情感上: 使……情感更强烈/含蓄/真挚。
- 结构上: 使……结构更严谨/有波澜。
- 答题模板: “这里运用了……的修辞/手法(1分),将……比作/……(1分),生动形象地写出了……的特点(1分),表达了作者……的情感,增强了文章的……(1分)。”(分值参考具体题目)
探究文本的深层意蕴,发掘作者的情感取向
- 提问方式: 作者为什么说“×××”?你如何理解文章的标题?
- 解题思路:
- 立足文本: 答案必须从原文中找依据,不能凭空想象。
- 由表及里: 从字面意思深入到象征意义、情感内涵。
- 知人论世(进阶): 如果了解作者生平和写作背景,可以帮助你更准确地理解其情感。
- 多角度思考: 有时答案不止一个层面,可以尝试从个人、社会、时代等角度进行探究。
- 答题模板: “这句话/这个标题的含意是多方面的,它表层上……;它深层上……;从作者情感角度看,它表达了……。”
最后的小贴士
- 多读,培养语感: 课本里的散文要精读,课外也要广泛阅读,多读名家名篇,潜移默化中提升对语言的感知力。
- 勤思,不动笔墨不读书: 阅读时,在旁边写下你的疑问、感受和思考,这就是你的“批注”。
- 建立错题本: 把做错的题目和经典的题目整理起来,分析错误原因,总结答题规律。
- 限时,模拟考场: 平时练习时给自己设定时间,培养在压力下阅读和思考的能力。
散文阅读是一个“整体感知—局部剖析—回归整体”的循环过程,只要你按照这“四步法”多加练习,一定能找到阅读散文的乐趣,并在考试中取得好成绩!加油!
